STM ALED6000 모놀리식 스위칭 조정기는 공칭 출력 LED 전류에 따라 인덕터 RMS 전류를 선택하도록 조절 가능한 전류 제한 기능이 고안되어 있습니다. 스위칭 주파수 조정 가능성 덕분에 애플리케이션 크기를 소형화할 수 있습니다. 디지털 주파수 스케일링으로 개선된 펄스 바이 펄스 전류 감지를 통해 다양한 응용 조건에서 효과적인 정전류 보호 기능을 구현합니다. VBIAS 핀에 내장된 스위치오버 기능은 효율을 극대화합니다.
SYNCH 핀을 공유하는 여러 장치를 동기화하여 저잡음 애플리케이션에서 잡음을 방지하고 입력 전류 RMS 값을 줄일 수 있습니다.
특징
- AECQ100 인증
- 최대 3A DC 출력 전류
- 4.5~61V 작동 입력 전압
- RDS(on) = 250mΩ(표준)
- 조절 가능한 fSW(250kHz~1.5MHz)
- 전용 핀을 이용한 디밍 기능
- 낮은 IQ 셧다운(VIN에서 표준 10µA)
- 낮은 IQ 작동(표준 2.4mA)
- ±3% 출력 전류 정확도 과열
- 동기화
- 전용 핀으로 활성화
- 조정 가능한 소프트 스타트 시간
- 조절 가능 전류 제한
- 저드롭아웃 작동(최대 12μs)
- VBIAS가 경부하에서 효율 개선
- 자동 복구 과열 차단
애플리케이션
- 자동차용 시스템에 적합
- HB LED 구동 애플리케이션
- 할로겐 전구 교체
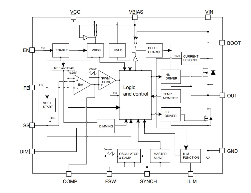
블록 선도
애플리케이션 계통도
게시일: 2021-02-16
| 갱신일: 2022-03-11

