STMicroelectronics STSPIN9P2 75V 고급 모터 드라이버
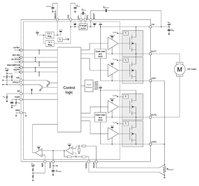
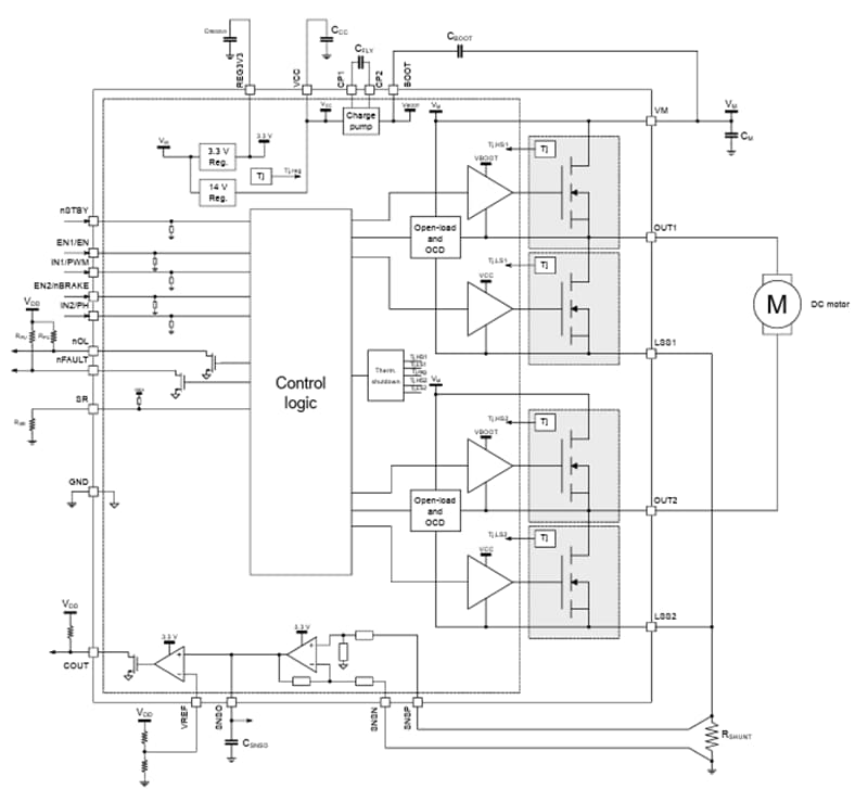
STMicroelectronics STSPIN9P2 75V 고급 모터 드라이버는 스테퍼, 브러시 및 브러시리스 DC 모터를 포함하여 최대 500W의 정격 전력으로 폭넓은 범위의 저전압 모터를 지원하는 매우 유연한 플랫폼입니다. 낮은 RDS(ON)MOSFET(27mΩ)이 통합되어 있어 개별 솔루션에 비해 BOM 공간이 상당히 절약됩니다. 공급 전압 범위는 7V~75V로 넓습니다. 이 장치는 일련의 핀-핀 호환 하프 브리지 및 풀 브리지 토폴로지를 제공하여 다양한 애플리케이션을 포괄할 수 있습니다.STMicroelectronics STSPIN9P2에는 핀-핀 호환 풀 브리지 장치가 포함되어 있습니다. STSPIN9P2의 구성 요소는 구동 모드 및 제어 기능에 따라 각각의 특정 애플리케이션을 위한 맞춤형 솔루션을 채택할 수 있습니다. 이 장치의 토폴로지적 단순성에도 불구하고, 각각 다양한 기능 블록과 고급 기능을 통합하고 있습니다. 모든 버전에는 레귤레이터가 통합되어 있어 장치가 완전히 자체 공급됩니다. 충전 펌프를 통해 제 시간에 무제한 하이 측을 허용합니다.
차동 증폭기와 비교기로 구성된 통합 AFE( 아날로그 프런트 엔드)는 션트 저항기의 신호를 증폭하고 이를 기준 장치와 비교하도록 설계되었습니다. 전류 제한기가 통합된 버전이 사용되는 경우, 비교기 출력은 고정 오프 타임 또는 PWM 트리밍 제어 전략을 구현하는 데 사용됩니다. 그렇지 않으면 COUT 오픈 드레인 출력의 애플리케이션에만 사용할 수 있습니다.
STSPIN9P2 제품군의 모든 장치는 조절 가능한 슬루율이 특징으로, EMI/ 효율 트레이드 오프를 최적화할 수 있습니다. 이 기능은 전반적인 성능을 개선하고 고객 설계 인증을 가속화합니다. 이 장치는 UVLO( 과전류 보호 및 과열 차단) 덕분에 완벽하게 보호됩니다. 또한 개방 부하 감지 기능은 전력단이 비활성화될 때 적절한 모터 연결을 확인하여 노올 출력에 전용 신호를 제공합니다. STSPIN9P2 제품은 소형 7mm x 9mm QFN 패키지로 제공됩니다.
특징
- 7 V~75 V 공급 전압 범위
- 6ARMS, RDS(ON)=27mΩ(표준)의 확장 가능한 정격 전류를 제공하는 임베디드 전력 MOSFET
- PWM 트리밍 또는 고정 오프 시간 제어를 구현하는 전류 제한기
- 전류 감지 증폭기
- EMI/ 효율 트레이드 오프 개선을 위해 조절 가능한 슬루율
- 완벽한 보호 세트(과열, 과전류 및 UVLO)
- 오픈 부하 감지
애플리케이션
- 무대 조명
- 공장 자동화
- ATM 및 돈 취급 기계
- 직물 기계
- 가전 기기
- 로봇 공학
STSPIN9P21/STSPIN9P23 블록 선도
STSPIN9P22/STSPIN9P24 블록 선도
게시일: 2025-10-30
| 갱신일: 2025-11-17
