Skyworks Solutions Inc. Si3404FB5V3KIT 5V 클래스 3 PoE PD 평가 키트
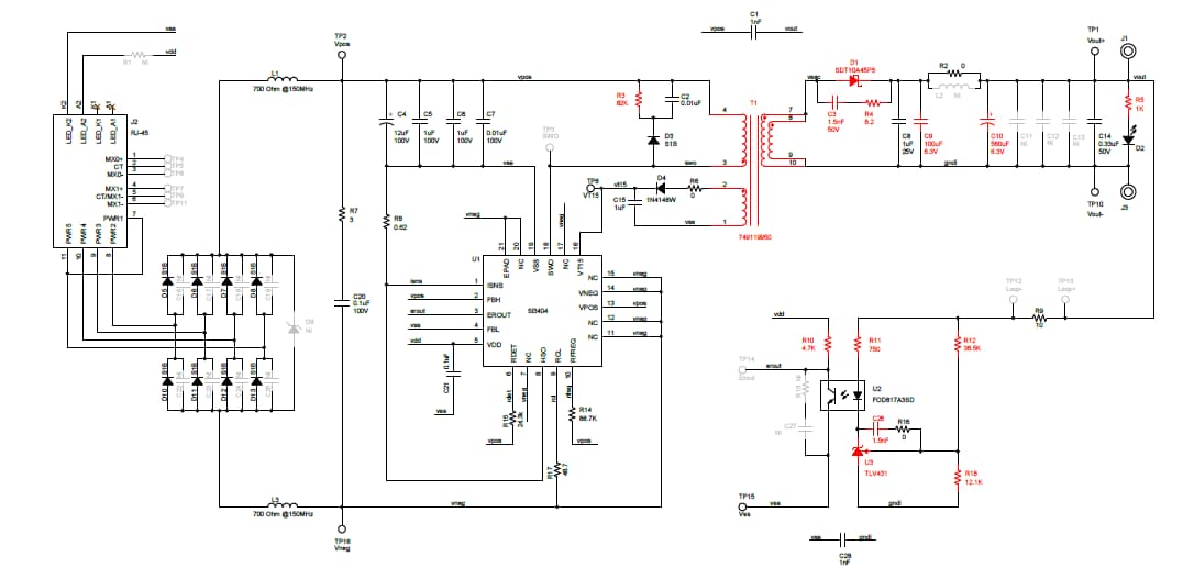
Skyworks Solutions Inc. Si3404FB5V3KIT 5V 클래스 3 PoE PD 평가 키트는 PoE(power over Ethernet) PD(Powered Device) 애플리케이션에서 전원 공급 장치를 위한 기준 설계 장치를 제공하며, Si3404 PoE IC를 기반으로 합니다. Si3404는 고집적 IEEE 802.3at Type 1 호환 PWM(펄스 폭 변조) 스위칭 조정기입니다. Si3404는 감지 회로, 분류 회로, DC/DC 스위치, 핫 스왑 스위치, TVS 과전압 보호, 동적 소프트 스타트 회로, 사이클 바이 사이클 전류 제한, 열 셧다운 및 돌입 전류 보호 기능을 통합하고 있습니다. Skyworks Solutions Inc. Si3404FB5V3KIT 5V 클래스 3 PoE PD 평가 키트는 Si3404 PoE PD IC를 사용하여 완벽한 절연 15W PoE PD 시스템을 시연합니다. 단일 Si3404는 PoE 인터페이스 및 DC-DC 변환 기능을 관리합니다. 이 절연 플라이백 변환기는 표준, 기성품 변압기를 사용하는 동안 총 15W의 전력을 위해 최대 2.5A를 출력합니다. 이 키트는 3.3V/3.5A 및 12V/1A 변형 제품으로도 제공됩니다.특징
- Si3404-A-GM 포함 장치
- 15W 플라이백 변환기
- 5V, 2.5A 출력
- 83% 이상의 엔드-투-엔드 효율
- 기성품 Würth 변압기
- 802.3at/af 규격 완전 준수
키트 구성품
- Si3404 5V, 15W 클래스 3 평가 보드 1개
- 퀵 스타트 카드 1개
레이아웃
계통도
추가 자료
게시일: 2021-04-13
| 갱신일: 2022-03-11
