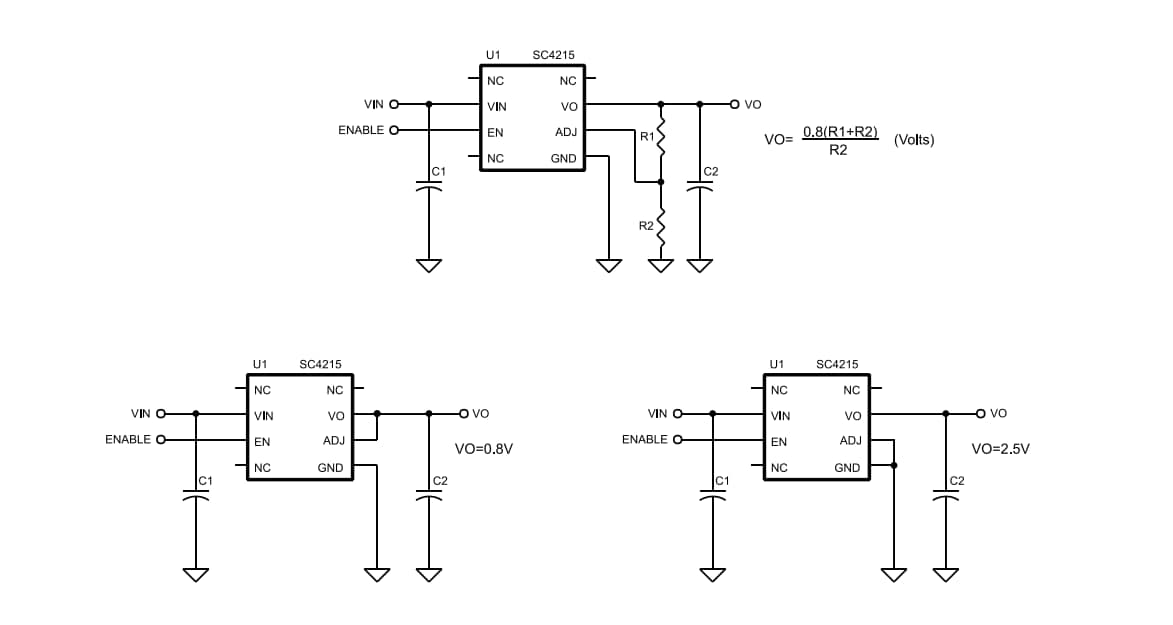
Semtech SC42 레귤레이터는 초저드롭아웃으로 생산되며 V출력 이 V입력 에 매우 가까운 애플리케이션에 이상적입니다. 인에이블 핀은 장치가 종료되는 동안 전력 손실을 더욱 줄여줍니다. 출력 전압은 ADJ 또는 FB 핀 구성 방식에 따라 외부 분배기 또는 고정 설정을 통해 설정할 수 있습니다. SC42는 라인, 부하, 온도 변화에 대한 탁월한 조절 기능을 제공합니다.
SC42는 SOIC-8-EDP(노출형 다이 패드) 패키지로 제공됩니다.
애플리케이션
- 통신/네트워킹 카드
- 마더보드/주변기기 카드
- 산업용 애플리케이션
- 무선 인프라
- 셋톱박스
- 의료 장비
- 노트북 컴퓨터
- 배터리 전원 공급 시스템
일반 애플리케이션
View Results ( 8 ) Page
| 부품 번호 | 데이터시트 | 설명 |
|---|---|---|
| SC4216HSETRT | ![]() |
LDO 전압 레귤레이터 VLI/VLDO 3A REG W/ENABLE |
| SC4216STRT | ![]() |
LDO 전압 레귤레이터 LOW INPUT/OUTPUT 3A REG |
| SC4212MLTRT | ![]() |
LDO 전압 레귤레이터 500MA LOW VIN LDO LINEAR REG |
| SC4215ASTRT | ![]() |
LDO 전압 레귤레이터 VRYLW INPT/DRPOUT 2AMP REG W/E |
| SC4211HSTRT | ![]() |
LDO 전압 레귤레이터 VRYLW INPUT/VRYLW DROPOUT 1AMP |
| SC4205IS-2.5TRT | ![]() |
LDO 전압 레귤레이터 ULDO 1.5A 2.5V SO-8 |
| SC4212BMLTRC | ![]() |
LDO 전압 레귤레이터 1A LOW VIN LDO LINEA |
| SC4212LMLTRC | ![]() |
LDO 전압 레귤레이터 1A LOW VIN LDO LINEAR REG |
게시일: 2020-07-27
| 갱신일: 2024-12-05


