특징
- 내장 형 낮은 Vth 48 V DMOS
- RADJ 핀으로 조절 가능한 변압기 일차 측 피크 전류
- START 핀으로 충전 제어 전환
- 고정밀 완전 충전 전압 감지 회로 및 출력 핀 포함
- 다양한 내장형 보호 회로(TSD, UVLO, SDP)
- 내장형 IGBT 드라이버
- 3.0mm × 2.0mm × 0.6mm VSON010X3020
애플리케이션
- 디지털 스틸 카메라
- 휴대폰
사양
- 48V SW 핀 입력 범위
- 0.5A±20% SW 핀 피크 전류
- 1.0V±1.1% 완전 충전 감지 전압 DC
- 1.0V-1.1~1.35% 완전 충전 감지 전압 AC 200nsec
- 1.0V-1.1~1.6% 완전 충전 감지 전압 AC 100nsec
- Vth(START, IGBT_AN) 0.6~1.5V
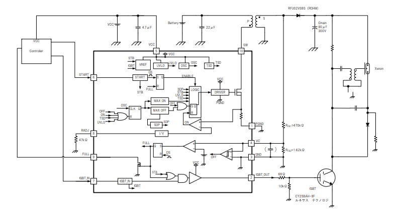
애플리케이션 회로
블록 선도
게시일: 2022-04-12
| 갱신일: 2022-04-25
