ROHM Semiconductor BD63910MUV 스테퍼 모터 드라이버
ROHM Semiconductor BD63910MUV 스테퍼 모터 드라이버는 PWM 전류에 의해 구동되는 양극 전력 소비가 낮은 드라이버입니다. 이 모터 드라이버는 36 V의 정격 공급 전압과 1 A의 정격 출력 전류에서 작동합니다. BD63910MUV 모터 드라이버는 입력 인터페이스를 위해 CLK-IN 및 PARA-IN 구동 모드를 채택합니다. 이 모터 드라이버는 풀(2종류), 하프(3종류), 쿼터(2종류), 1/8 및 1/16 단계 모드를 포함합니다. ROHM Semiconductor의 BD63910MUV 모터 드라이버는 선형 가변 고속/저속 감쇠 비율을 갖는 전류 감쇠 모드 스위치가 특징입니다. 이 모터 드라이버는 정상 회전 및 역회전 스위칭 기능을 통합하고 있습니다. 일반적으로 PPC, 다기능 프린터, 레이저 빔 프린터, 잉크젯 프린터, 모니터링 카메라, 웹 카메라, 재봉기, 사진 프린터, 팩스, 스캐너 및 소형 프린터에 사용됩니다.특징
- 양극 전력 소비가 낮은 드라이버
- PWM 전류로 구동
- 낮은 온 상태 저항 DMOS 출력
- CLK-IN 및 PARA-IN 드라이브 모드
- 내장형 스파이크 잡음 제거 기능
- 풀(2종류), 하프(3종류), 쿼터(2종류), 1/8 및 1/16 단계 모드
- 자유 타이밍 여자 모드 스위치
- 선형 가변 고속/저속 감쇠 비율의 전류 감쇠 모드 스위치
- 정상 회전 및 역회전 스위칭
- 절전 기능
- 내장형 논리 입력 풀다운 저항기
- 파워 온 리셋 기능
- TSD(과열 차단) 회로
- OCP(과전류 보호) 회로
- UVLO(부족전압 록아웃) 회로
- OVLO(과전압 록아웃) 회로
- 전원 공급 장치가 분리될 때 오작동을 방지하는 고스트 공급 방지
- 인접한 핀 단락 보호
- 초소형, 초박형 및 고열 복사(노출 금속 타입) 패키지
애플리케이션
- PPC, 다기능 프린터, 레이저 빔 프린터 및 잉크젯 프린터
- 카메라 및 웹 카메라 모니터링
- 재봉기
- 사진 프린터, 팩스, 스캐너 및 소형 프린터
- 장난감 및 로봇
사양
- 8 V~28 V 공급 전압 범위
- 36 V VCC (최대)
- 1 A 정격 출력 전류(연속)
- 1.5 A 정격 출력 전류(피크)
- 1.3 Ω 출력 온 상태 저항(상단 및 하단 저항기의 총합)
- 크기가 5 mm x 5 mm x 1 mm인 VQFN028V5050 패키지
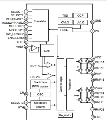
블록 선도
애플리케이션 회로도
게시일: 2020-04-14
| 갱신일: 2024-09-26
