Renesas Electronics ISL80102/ISL80103 선형 조정기는 전류 제한보다 낮은 돌입 전류가 요구되는 애플리케이션에 조절 기능을 제공하는 소프트 스타트 핀에 외부 커패시터를 갖추고 있습니다. 인에이블 기능을 통해 부품을 낮은 대기 전류 셧다운 모드로 전환할 수 있습니다. 이 선형 조정기는 동급 최고의 아날로그 성능과 전체 가치를 제공하기 위해 서브마이크론 BiCMOS 프로세스를 구현합니다.
ISL80102/ISL80103 CMOS 선형 조정기는 바이폴라 LDO에서 부하로 인해 상당히 낮은 대기 전류를 소비하므로 효율적이고 작은 설치 공간으로 패키지를 허용합니다. ISL80102/ISL80103은 10리드 DFN 패키지로 제공됩니다.
특징
- 세라믹 커패시터를 사용하여 안정화
- 2A 및 3A 정격 출력 전류
- 2.2~6V 입력 전압 범위
- 라인, 부하 및 TJ = -40~+125°C 온도 변화에 대해 ±1.8% VOUT 정확도 보장
- 3A(ISL80103)에서 매우 낮은 120mV 드롭아웃 전압
- 매우 빠른 과도 응답
- 우수한 62dB PSRR
- 49µVRMS 출력 잡음
- PG(전력 양호) 출력
- 조절 가능한 돌입 전류 제한
- 단락 및 과열 보호
- 10리드 DFN으로 제공
애플리케이션
- 서버
- 전기통신 및 네트워킹 장비
- 의료 장비
- 계측 시스템
- 라우터 및 스위치
일반 애플리케이션
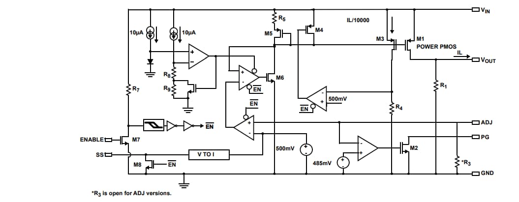
블록 선도
게시일: 2020-09-18
| 갱신일: 2022-03-11

