Renesas Electronics ISL3300x I2C 버스 버퍼

상승 시간 가속기가 있는 Renesas Electronics ISL3300x I2C 버스 버퍼는 버스 정전용량을 I2C 사양에 지정된 최대 400pF 이상으로 확장하는 데 필요한 버퍼링을 제공합니다. ISL3300x 버퍼는 상승 시간 가속기 회로를 갖추고 있어 수동 버스 풀업 레지스터의 소비전력을 줄이고 데이터 전송 속도 성능을 향상시킵니다. 이 장치에는 I2C 장치가 라이브 백플레인에 연결되어 있을 때 데이터 및 클럭 라인의 손상을 방지하기 위한 핫 스왑 회로도 포함되어 있습니다. ISL33002 및 ISL33003은 혼합 공급 전압 애플리케이션을 위한 레벨 변환을 추가합니다. ISL3300x I2C 버스 버퍼는 -40~+85°C의 온도 범위에서 +2.3~+5.5V의 공급 전압 범위에서 작동합니다.

특징

  • 2 채널 I2C 호환 양방향 버퍼
  • 전원 공급 범위: +2.3VDC~+5.5VDC
  • 작동: 400kHz 초과
  • 버스 정전용량 버퍼링
  • 상승 시간 가속기
  • 핫스왑형 능력
  • 모든 핀에서 클래스 3 HBM ESD 보호: ±6kV
  • ON SDA/SCL 핀에서 HBM ESD 보호: ±12kV
  • 인에이블 핀(ISL33001 및 ISL33003)
  • 로직 레벨 변환(ISL33002 및 ISL33003)
  • READY 로직 핀(ISL33001)
  • 가속기 비활성화 핀(ISL33002)
  • 무연(RoHS 준수) 8 Ld SOIC(ISL33001만 해당), 8 Ld TDFN(3mm x 3mm) 및 8 Ld MSOP 패키지
  • 2.1mA(표준) 낮은 대기 전류
  • 0.5µA(표준) 낮은 차단 전류

애플리케이션

  • I2C 버스 확장기 및 정전용량 버퍼링
  • 전기통신, 데이터 통신 및 컴퓨터 서버를 위한 서버 랙
  • 데스크톱 컴퓨터
  • 핫스왑 보드 삽입 및 버스 격리

일반 작동 회로

애플리케이션 회로도 - Renesas Electronics ISL3300x I2C 버스 버퍼

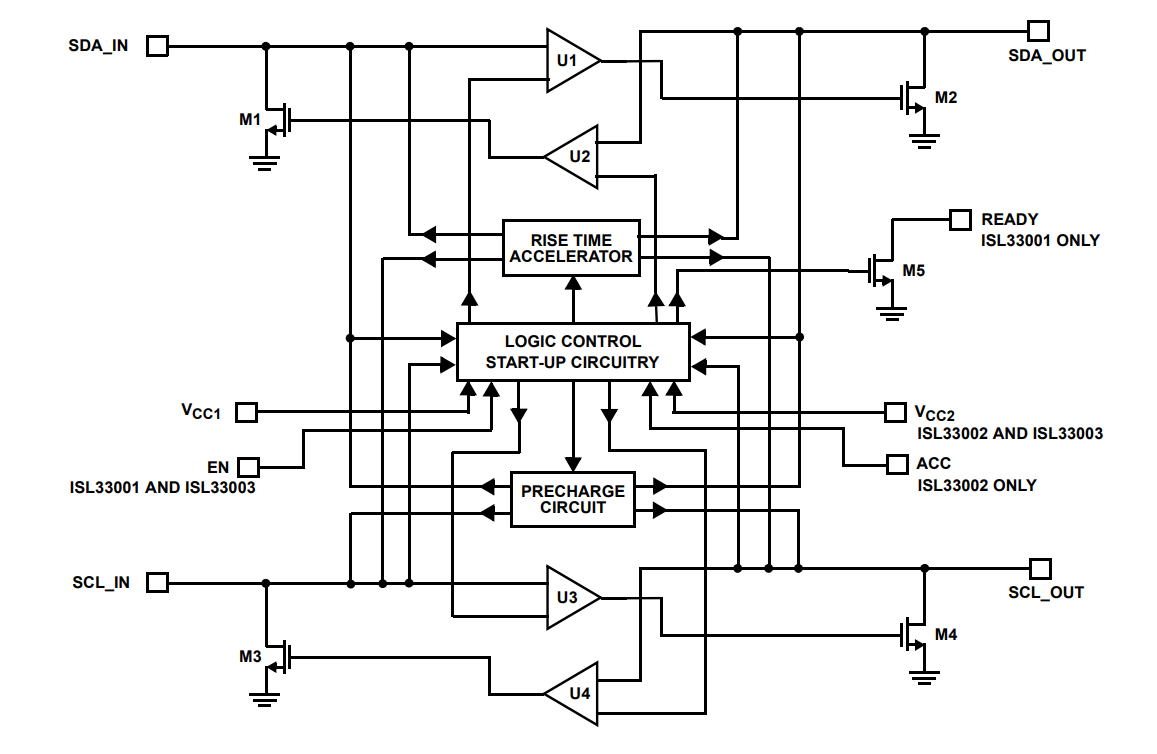
블록 선도

블록 선도 - Renesas Electronics ISL3300x I2C 버스 버퍼
게시일: 2019-11-21 | 갱신일: 2023-09-26