Qorvo QPB8896PCK-1 RF 개발 도구

Qorvo QPB8896PCK-1 RF 개발 도구는 QPB8896 RF 증폭기를 평가하도록 설계되었습니다. RF 개발 도구는 5~300MHz 주파수 범위에서 작동합니다.

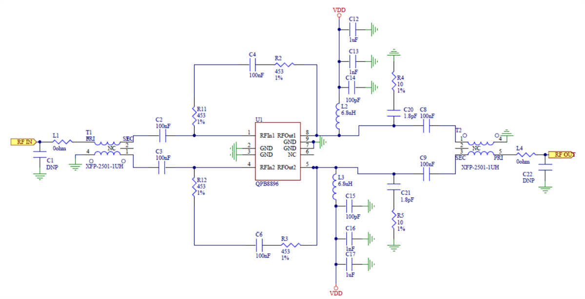
QPB8896를 위한 평가 보드 계통도

계통도 - Qorvo QPB8896PCK-1 RF 개발 도구

일반 애플리케이션 계통도

애플리케이션 회로도 - Qorvo QPB8896PCK-1 RF 개발 도구
게시일: 2018-11-16 | 갱신일: 2023-02-02