Panasonic PGA26ExxBA-06 X-GaN 초퍼 평가 보드
Panasonic PGA26ExxBA-06 X-GaN 초퍼 평가 보드는 X-GaN 드라이버를 사용하여 설계되었으며 턴 온/오프 중에 X-GaN 전력 트랜지스터의 고속 스위칭 특성을 측정합니다. 이 평가 보드는 400V 입력 전압, 12V 공급 전압 및 5V 외부 클록 전압으로 작동합니다. PGA26E19BA 평가 보드는 온 저항 값이 190mΩ이고 PGA26E07BA 평가 보드는 온 저항 값이 70mΩ입니다. 이 평가 보드는 X-GaN 전력 FET 특성 및 플라이백 토폴로지에 이상적입니다.특징
- 최대 입력 전압: 400VDC
- 온 저항 값:
- PGA26E07BA-SWEVB006: 70mΩ
- PGA26E19BA-SWEVB006: 190mΩ
- dv/dt 및 di/dt 측정에 유도성 부하를 적용한 2펄스 테스트를 사용하여 스위칭 특성 평가 지원
- 고속 스위칭 및 고주파 작동 성능
- 외부 클록 전압: 5V
- 드라이버 IC 공급 전압: 12V
키트 구성품
- PGA26E07BA-SWEVB006:
- PGA26E07BA 600V, 70mΩ X-GaN 전력 트랜지스터
- AN34092B 단일 채널 X-GaN 게이트 드라이버 IC
- PGA26E19BA-SWEVB006:
- PGA26E19BA 600V 190mΩ X-GaN 전력 트랜지스터
- AN34092B 단일 채널 X-GaN 게이트 드라이버 IC
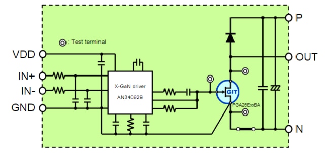
X-GaN 초퍼 평가 보드 블록 선도
게시일: 2018-09-05
| 갱신일: 2022-09-28
