onsemi NCP3064 벅 부스트 인버팅 스위칭 레귤레이터
Onsemi NCP3064 벅 부스트 인버팅 스위칭 레귤레이터는 내부 온도 보정 레퍼런스, 비교기, 활성 전류 제한 회로, 드라이버 및 고전류 출력 스위치를 갖춘 제어된 듀티 사이클 오실레이터로 구성됩니다. Onsemi NCP3064 시리즈는 최소한의 외부 부품으로 강압, 승압 및 전압 인버팅 애플리케이션에 통합되도록 설계되었습니다. ON/OFF 기능은 기기를 저전력 (<100μA) 대기 상태로 전환합니다. NCP3064 레귤레이터는 인기있는 MC33063A 및 MC34063A 모놀리식 DC-DC 히스테릭 컨버터의 고주파 업그레이드 제품입니다.특징
- 3.0 V ~ 40 V 입력 전압 범위
- 로직 레벨 셧다운 기능
- 저전력 대기 모드, 주로 100A
- 최대 1.5A 출력 스위치 전류
- 조정 가능한 출력 전압 범위
- 150kHz 주파수 작동
- 1.5% 정밀도의 레퍼런스
- 내부 열 차단 보호
- SOIC-8, PDIP-8, 또는 DFN8 패키지 옵션
- 사이클 바이 사이클 전류 제한
- 작동 온도 범위
- 0 °C ~ +70 °C (NCP3064)
- -40 °C ~ +125 °C (NCP3064B)
- 사이트 및 제어 변경이 필요한 자동차 및 기타 애플리케이션을 위한 NCV 접두사
- 습기 민감도 수준 (MSL) 1
- 무연 및 RoHS 규격 준수
애플리케이션
- 강압, 승압 및 인버팅 공급 애플리케이션
- 고출력 LED 조명
- 배터리 충전기
핀 연결부
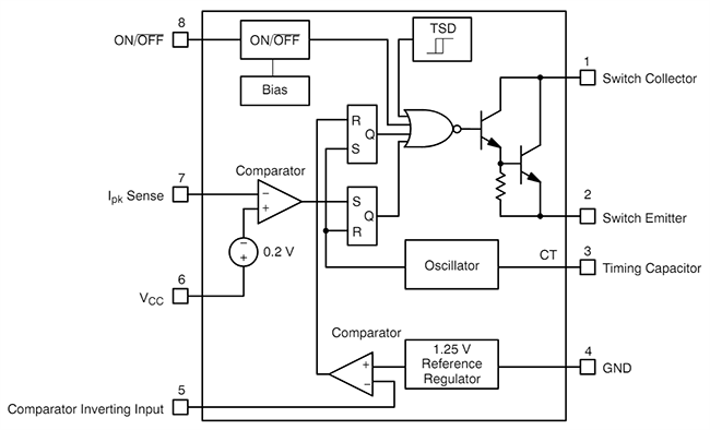
블록 선도
일반적인 벅 애플리케이션 회로
일반적인 벅 애플리케이션 회로도
일반적인 부스트 애플리케이션 회로도
외부 트랜지스터를 사용한 일반적인 벅 애플리케이션 회로도
추가 자료
게시일: 2024-05-20
| 갱신일: 2024-06-07
