onsemi NCP1239B65WG 전원 공급 장치 평가 보드

onsemi NCP1239B65WG 전원 공급 장치 평가 보드는 동적의 자체 공급 기능이 특징인 65W, 19V, 고정 주파수 전류 모드 컨트롤러 보드입니다. 최대 35V의 공급 전압 범위에서 작동하는 이 컨트롤러는 피크 전류 모드 제어로 작동하는 지터형 65kHz 또는 100kHz 스위칭 회로를 호스트합니다. 이 보드는 과부하 및 조정 가능한 보상을 감지하는 타이머 기반 오류 감지 기능을 갖추고 있습니다.

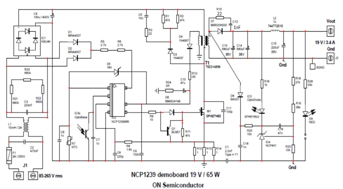
NCP1239B65WG 평가 보드 계통도

계통도 - onsemi NCP1239B65WG 전원 공급 장치 평가 보드

비디오

게시일: 2018-07-10 | 갱신일: 2022-10-31