Onsemi FPF3381 과전압 보호 로드 스위치는 IEC61000-4-5 표준을 기반으로 ±110V 서지 보호 TVS를 통합하고 있습니다. 이 장치는 소형 12 범프 WLCSP 패키지에 하우징되어 있고 -40~+85°C의 자유 대기 온도 범위에서 작동합니다.
특징
- 과전압 보호: 최대 +28V
- IEC61000-4-5에 따라 ±110V 통합 TVS
- 15m(표준)의 낮은 내부 RDS(on) NMOS 트랜지스터
- 프로그래밍 가능 OVLO(과전압 로크아웃)
- OVLO 핀을 통해 외부적으로 조절 가능
- 장치용 액티브 로우 인에이블 핀(OVLO)
- 40ns(표준) 초고속 OVLO 응답 시간
- 과열 보호(과열 차단)
- 강력한 ESD 성능
- ±4kV HBM(인체 모델)
- ±2kV CDM(충전식 장치 모델)
- 시스템 레벨 ESD(IEC61000-4-2)
- ±10kV 접촉 방전
- ±15kV 공극 방전
애플리케이션
- 휴대폰
- PDA
- GPS
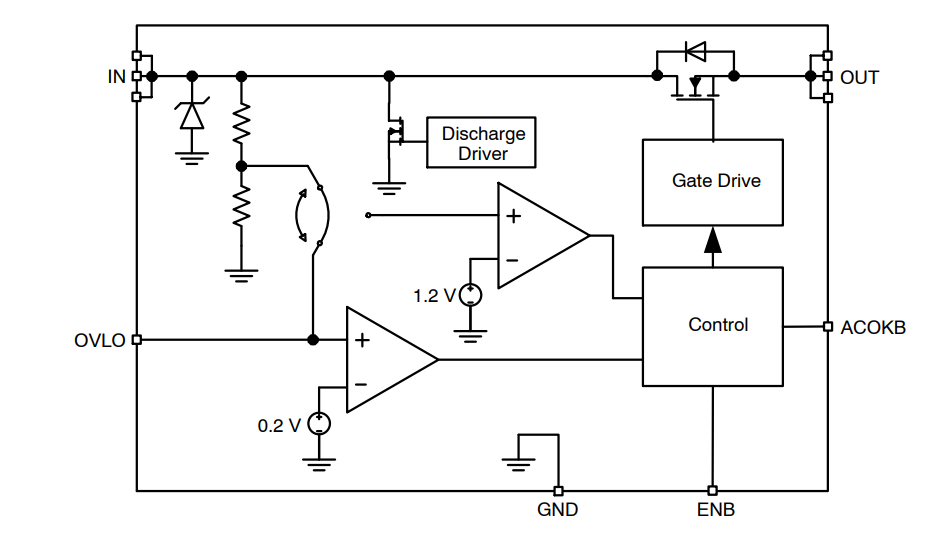
블록 선도
애플리케이션 계통도
핀 할당
게시일: 2021-11-14
| 갱신일: 2022-05-26

