onsemi FPF2266 전원 스위치
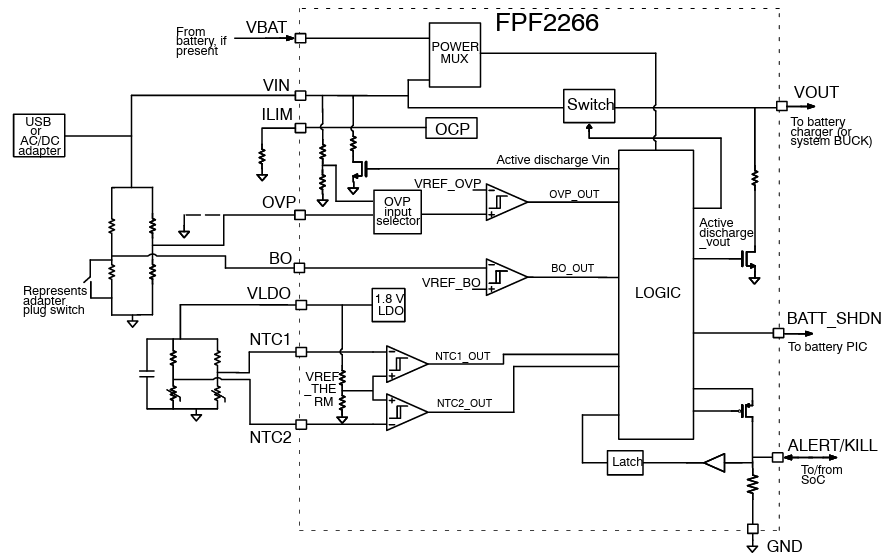
onsemi FPF2266 전원 스위치는 USB 충전 포트 애플리케이션을 위한 연속 전류를 특징으로 하는 24V, 4.5A 장치입니다. 이 전원 스위치는 과전압 보호(OVP), 과전류 보호(OCP), 및 NTC 블록을 제공하여 시스템 온도를 모니터링합니다. FPF2266 스위치는 표준 15mΩ의 낮은 온 저항을 가지고 있으며 3.6V~24V의 입력 전압 범위와 최대 28V의 절대 최대 전압에서 작동할 수 있습니다. 이 전원 스위치는 시스템 배터리 차단을 위한 오픈 드레인 출력(BATT_SHDN)과 SoC, MCU 또는 기타 외부 소스와의 양방향 인터페이스(ALERT/KILL)를 제공합니다. FPF2266 전원 스위치는 -40°C ~ 125°C 접합 온도 범위에서 작동합니다. 이 전원 스위치는 4x4 볼 0.4 mm 피치 WLCSP 패키지로 제공됩니다. FPF2266 보호 스위치는 휴대폰, 태블릿, 노트북 PC 및 미디어 플레이어에서 사용됩니다.특징
- 24V/4.5AOTP/OVP/OCP 전원 스위치
- 시스템 열 모니터링을 위한 2채널 NTC 감지
- 입력 전압 범위
- VIN: 3.6V ~ 24V
- VBAT: 2.7V ~ 5.5V
- 초저 온상태 저항
- 표준: 15 mΩ
- 최대 28 V 입력/출력 전압 AMR
- 액티브 방전
- 통합 돌입 제어 열 셧다운
- 하드 쇼트 보호
- VIN 드롭오프, 배터리 분리 제어 핀 BATT_SHDN 및 양방향 I/O ALERT/KILL 핀을 확인하기 위한 BO 감지
- WLCSP 4x4 볼,0.4 mm 피치 패키지
- 무연 장치
애플리케이션
- 휴대 전화
- 태블릿
- 노트북 PC
- 미디어 플레이어
블록 선도
기계 제도
게시일: 2025-01-30
| 갱신일: 2025-04-15
