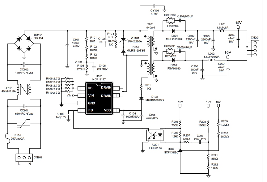
onsemi NCP11187A65P45WGEVB 평가 보드는 보조 전원 공급 장치용 NCP1118x를 사용하는 45W 절연형 플라이백 변환기를 제공합니다. 이 평가 보드는 4개의 부품 전체, EMI 필터, 1차 측 제어, 2차 출력 및 피드백 회로 부품으로 구성됩니다.
특징
- 800V SJ-II MOSFET, 고전압 시동, 소프트 스타트 및 슬로프 보상 기능을 통합하고 있는 피크 전류 모드 컨트롤러
- mWSaver 기술로 업계 최고 수준의 대기 전력 제공
- 65/100/130kHz의 스위칭 주파수 옵션
- 낮은 EMI를 위한 독점적인 비동기 주파수 호핑 기술
- 전체 입력 전압 범위에 대해 프로그래밍 가능한 상시 출력 전력 제한
- 히스테리시스를 이용한 정밀 브라운아웃 보호 및 LOVP(라인 과전압 보호)
- CSSP(전류 감지 단락 보호) 및 AOCP(비정상 과전류 보호)
- 히스테리시스로 TSD(열 차단)
- VCC UVLO(부족전압 차단), OLP(피드백 개방 루프 보호), VCC OVP(과전압 보호)를 포함한 자동 복구 기능으로
- 작동되는 모든 보호 기능
계통도
전면도
저면도
게시일: 2021-03-03
| 갱신일: 2022-03-11

