특징
- 과전압 보호: 최대 +28V
- 통합된 TVS: IEC61000-4-5의 경우 ±110V
- 내부 낮은 RDS(on) NMOS 트랜지스터: 15mΩ(표준)
- 프로그래밍 가능 과전압 로크아웃(OVLO)
- OVLO 핀을 통해 외부적으로 조절 가능
- 장치용 액티브 로우 인에이블 핀(OVLO)
- 초고속 OVLO 응답 시간: 40ns(표준)
- 과열 보호(과열 차단)
- 강력한 ESD 성능
- ±4kV 인체 모델(HBM)
- ±2kV 충전식 장치 모델(CDM)
- 시스템 레벨 ESD(IEC61000-4-2)
- ±10kV 접촉 방전
- ±15kV 공극 방전
애플리케이션
- 휴대폰
- PDA
- GPS
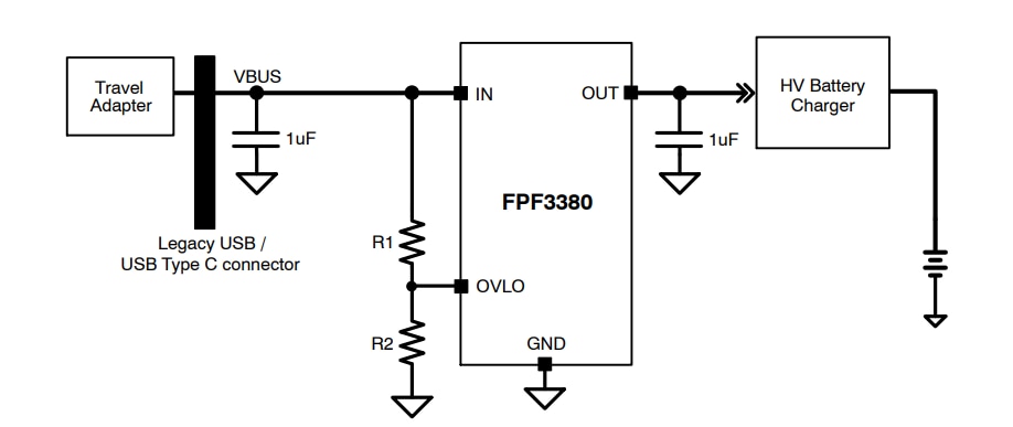
애플리케이션 계통도
블록 선도
게시일: 2019-11-07
| 갱신일: 2024-02-02

