FPF2895V는 ±15%의 전류 제한 정확도, 500mA~2A의 과전류 범위 및 ±10%의 전류 제한 정확도를 지원합니다. 또한 이 장치는 선택 가능한 OVP, 선택 가능한 ON 극성 및 선택 가능한 OCP 동작과 같은 유연한 작업으로 시스템 요구 사항에 따라 최적화할 수 있는 2~5A의 과전류 범위를 제공합니다.
특징
- AEC-Q100 인증(등급 2)
- 28V/5A 기능
- 폭넓은 입력 전압 범위: 4~22V
- 초저 온 저항
- 5V, 25°C에서 27mΩ(표준)
- 외부 RSET를 통해 조절 가능한 전류 제한
- 500mA ~ 5A
- OV1 및 OV2 로직 입력으로 선택 가능한 OVLO
- 5.95V ± 50mV
- 10V ± 100mV
- 16.8V ± 300mV
- 23V ± 460mV
- 선택 가능한 ON 극성
- 선택 가능한 과전류 동작
- 자동 재시작 모드
- 전류 소스 모드
- 진정한 역전류 블록
- 과열 차단
- 오픈 드레인 장애 FLAGB 출력
- UL60950-1 및 IEC 60950-1 인증 5A 최대 로딩
- 견고한 ESD 성능
- 2kV HBM 및 1kV CDM
- IEC 61000-4-2에 따른 15kV 공기 방전 및 8kV 접촉 방전
애플리케이션
- 노트북, 데스크톱 컴퓨팅 및 모니터
- 전원 공급식 액세서리
- 자동차
일반 애플리케이션
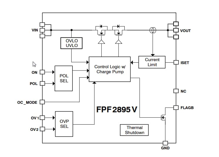
기능 블록 선도
게시일: 2019-11-07
| 갱신일: 2024-01-31

