NXP Semiconductors i.MX 6SoloLite 애플리케이션 프로세서
NXP Semiconductors i.MX 6SoloLite 애플리케이션 프로세서는 저전력 소비를 위한 고성능 처리 및 최적화를 제공합니다. 이 프로세서는 최대 1GHz 속도로 작동하는 NXP 단일 Arm® Cortex®-A9 MPCore™ 멀티코어 프로세서의 고급 구현을 특징으로 합니다. 이 소자에는 2D 그래픽 프로세서와 통합 전원 관리 기능이 포함되어 있습니다. i.MX 6SoloLite 애플리케이션 프로세서는 WLAN, BLUETOOTH™, GPS, 하드 드라이브, 디스플레이 및 카메라 센서와 같은 주변 기기를 연결하기 위한 32비트 DDR3-800 메모리 인터페이스와 기타 여러 인터페이스를 제공합니다.특징
- 운영 체제 및 게임의 증가하는 MIPS 요구 사항을 충족하여 고급 휴대용 애플리케이션의 기능을 향상시킵니다. DVFS(동적 전압 및 주파수 스케일링)이 상당한 전력 감소 기능을 제공하므로, 이 장치는 오디오 디코딩과 같은 작업을 위해 충분한 MIPS로 더 낮은 전압과 주파수에서 작동할 수 있습니다.
- 각 프로세서의 다중 레벨 메모리 시스템은 L1 명령 및 데이터 캐시, L2 캐시, 내부 및 외부 메모리를 기반으로 합니다. 이 프로세서는 DDR3, LPDDR2, NOR 플래시, PSRAM, 셀룰러 RAM 및 관리형 NAND(eMMC 포함, 최대 rev 4.4/4.41까지)를 포함한 다양한 유형의 외부 메모리 장치를 지원합니다.
- IC 전체의 전원 관리를 통해 다양한 멀티미디어 기능과 주변 장치가 활성 모드 및 다양한 저전력 모드에서 최소 전력을 소비할 수 있습니다. 스마트 속도 기술을 통해 설계자는 업계 기대치보다 훨씬 낮은 수준의 전력을 요구하는 기능이 풍부한 제품을 제공할 수 있습니다.
- 성능 최적화를 위해 전압 및 주파수를 확장하여 장치의 전력 효율성 개선
- 각 프로세서의 멀티미디어 성능은 다중 레벨 캐시 시스템, NEON™ MPE(미디어 프로세서 엔진) 보조 프로세서 및 프로그래밍 가능한 SDMA(스마트 DMA) 컨트롤러를 통해 향상됩니다.
- 각 프로세서는 3개의 독립적인 통합 그래픽 처리 장치(2D BLit 엔진, 2D 그래픽 가속기 및 전용 OpenVG™ 1.1 가속기)를 제공합니다.
- LCD 컨트롤러, CMOS 센서 인터페이스(병렬), PHY가 있는 고속 USB On-the-Go, 고속 USB 호스트 PHY, 다중 확장 카드 포트(고속 MMC/SDIO 호스트 및 기타), 10/100Mbps 이더넷 컨트롤러 및 다양한 기타 인기 인터페이스(예: UART, I2C 및 I2S 직렬 오디오)를 포함한 다양한 인터페이스로의 연결 지원
- 106Hz 리프레시에서 최대 2048 x 1536 해상도, 20Hz 리프레시에서 4096 x 4096 해상도 및 5비트 회색조(색상 채널당 32레벨)의 E Ink 색상 및 흑백을 지원하는 EPD(전자 종이 디스플레이) 컨트롤러를 통합
- 안전한 전자 상거래, DRM(디지털 권한 관리), 정보 암호화, 보안 부팅 및 보안 소프트웨어 다운로드를 지원하는 하드웨어 기반 보안 기능을 제공
- 전력 관리 선형 레귤레이터를 통합하고 다양한 도메인을 위한 모든 전압 레벨을 내부적으로 생성하여 시스템 전력 관리 구조를 크게 단순화
- 인터럽트 기능을 갖춘 GPIO 패드 설계는 1.8V 및 3.3V 전원에서 구성 가능한 이중 전압 레일을 지원하며, 이는 두 전압 레벨 모두에서 인터페이스하도록 구성 가능함
애플리케이션
- 컬러 및 흑백 e리더
- 보급형 태블릿
- 바코드 스캐너
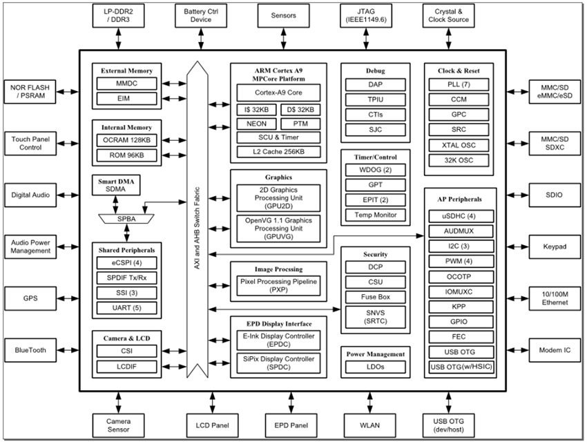
시스템 블록 선도
전원 블록 선도
게시일: 2024-02-21
| 갱신일: 2024-03-14
