Nexperia NXT4556 SIM 카드 인터페이스 레벨 변환기
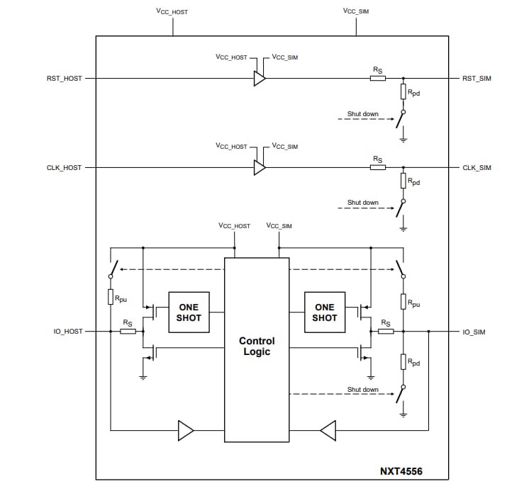
Nexperia NXT4556 SIM 카드 인터페이스 레벨 변환기는 단일 저전압 호스트 측 인터페이스로 SIM 카드를 인터페이스하도록 설계되었습니다. NXT4556은 SIM 카드와 호스트 마이크로컨트롤러 간에 데이터, RST 및 CLK 신호를 변환하는 3레벨 변환기가 특징입니다. 이 장치는 클래스 B 및 클래스 C SIM 카드를 지원합니다. VCC_SIM 전원 차단은 ISO-7816-3에 따라 SIM 카드 핀에서 종료 시퀀스를 시작합니다. NXT4556 변환기는 모든 ETSI, IMT-2000 및 ISO-7816 SIM/스마트 카드 인터페이스 요구 사항을 준수합니다.특징
- 1.62~3.3V 공급 전압으로 SIM 카드 및 eSIM 지원
- 1.08~1.98V의 호스트 마이크로컨트롤러 작동 전압 범위
- 정전용량 절연 기능이 있는 SIM 카드와 호스트 측 인터페이스 사이에서 I/O, RST 및 CLK의 자동 레벨 변환
- ISO-7816-3에 따라 SIM 카드 신호를 위한 셧다운 기능 통합
- 높은 Vdis(UVLO_AC) 스위칭 레벨, VCC_SIM 전원 차단 시 신속하게 차단
- 통합 풀업 저항, 외부 저항기 불필요
- 통합 EMI 필터가 디지털 I/O의 더 높은 고조파 억제
- 저전류 차단 모드: 1μA(최대)
- 5MHz 클록 속도를 초과하는 클록 속도 지원
- 무연, RoHS(Restriction of Hazardous Substances) 준수 및 할로겐 및 안티몬 없음(Dark Green 준수)
- ESD 보호:
- HBM ANSI/ESDA/JEDEC JS-001이 2kV 초과
- CDM ANSI/ESDA/JEDEC JS-002가 1kV 초과
- IEC61000-4-2 레벨 4, 모든 SIM 카드 측 핀에서 접촉 및 공중 방전은 8kV 및 15kV임
- 9핀 WLCSP(웨이퍼 레벨 칩 스케일 패키지)로 제공됩니다. 9 범프, 1.06mm x 1.06mm x 0.43mm 본체, 0.35mm 피치
애플리케이션
- NXT4556은 다음과 같은 다양한 SIM 카드 연결 장치와 함께 사용 가능:
- 휴대폰 및 개인 전화
- 무선 모뎀
- SIM 카드 단말기
블록 선도
게시일: 2022-06-20
| 갱신일: 2022-06-23
