Monolithic Power Systems (MPS) MPQ7795 Audio Amplifiers
Monolithic Power Systems (MPS) MPQ7795 Audio Amplifiers are automotive-grade, low-EMI, differential analog input Class-D audio amplifiers with I2C diagnostics. These audio amplifiers are fully integrated and can drive a mono speaker in a Bridge-Tied Load (BTL) configuration. Using BTL structure, these amplifiers are capable of delivering 24.5W into 4Ω speakers with a 14.4V power supply (PVDD). The MPQ7795 audio amplifiers use class-D architecture but exhibit the high fidelity and efficiency of Class-AB amplifiers. These audio amplifiers integrate a load diagnostic function that detects open load, short load, load-to-GND short, and load-to-PVDD short conditions. This diagnostic works when the device is enabled, which protects the load and the device. The MPQ7795 audio amplifiers are used in automotive e-call systems, telematics systems, infotainment audio, and cluster systems.In addition to Over-Current Protection (OCP), Under-Voltage Protection (UVP), and Over-Temperature Protection (OTP), the MPQ7795 amplifiers feature an adjustable power limit (PLIMIT) function. The PLIMIT circuit sets a limit on the output’s peak-to-peak voltage (VPK-PK), which is accomplished by limiting the duty cycle to a fixed maximum value. This limit can be considered a virtual voltage rail, and it is below the supply connected to PVDD.
Features
- Built to handle automotive transients:
- Up to 42V load dump
- Cold crank down to 4.5V
- Cooler thermals:
- Deliver 24.5W into 4Ω loads with 14.4V PVDD
- High power efficiency:
- Up to 92.6% for 8Ω load
- Up to 90.4% for 4Ω load
- Less than 20°C junction temperature (TJ) rise at 8Ω, 14W/470kHz
- Low-ohmic BCD FET technology
- Low EMI/EMC noise:
- Meet CISPR 25 class 5
- MeshConnect™ flip-chip packaging
- Operates outside of AM radio band
- Extends vehicle battery life:
- 0.02μA standby current (IQSTBY)
- 16mA Quiescent current (IQ)
- Additional Features:
- Load diagnostics:
- Open load or short load
- Output short to PVDD or Ground
- Status report with I2C and fault pin
- Start-up/shutdown pop elimination
- 150mΩ power MOSFETs
- 80dB PSRR at 100Hz
- Selectable voltage gain
- Adjustable power limiter
- Communicates with MCU via I2C interface
- Supports 2Ω to 16Ω speakers
- Available in a QFN-24 (4mm x 4mm) package
- Available in a Wettable Flank package
- Available in AEC-Q100 Grade 1
- Load diagnostics:
Applications
- Automotive E-Call systems
- Telematics systems
- Infotainment audio
- Cluster systems
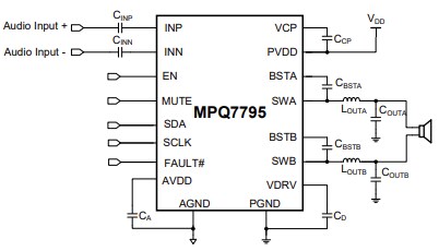
Typical Application Circuit
Block Diagram
Videos
게시일: 2024-03-20
| 갱신일: 2024-04-29
