Monolithic Power Systems (MPS) MPQ4228-C Step-Down Converter with Charging Port
Monolithic Power Systems (MPS) MPQ4228-C Step-Down Converter with Charging Port integrates a single USB current-limit switch and a Type-C™ 5V at 3A mode configuration channel for USB ports. The device provides 3A output current across a wide input supply range, achieving excellent load/line regulation. The output on the switch is current-limited.The USB port on the MPS MPQ4228-C supports charging downstream port (CDP) schemes. The USB port also faciliatates USB Type-C 5V at 3A DFP mode. Fault condition protections include hiccup current limiting, output over-voltage protection (OVP), DP/DM/CC1/CC2 short-to-battery protection, and thermal shutdown (TSD).
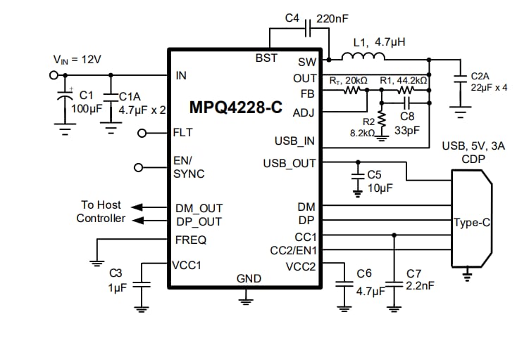
The MPQ4228-C is housed in a QFN-22 (4mm x 4mm) package and requires few readily available, standard external components.
Features
- Supports BC1.2 CDP mode
- Supports USB Type-C 5V at 3A DFP mode
- USB_OUT, DP/DM, CC1/CC2 Pins short-to-battery protection
- Wide 4.2V to 36V continuous operating input range
- Passes Apple MFI R33 certification test
- Passes USB-IF Type-C certification test
- Selectable switching frequency (420kHz and 2.2MHz with spread spectrum)
- Integrated high bandwidth USB2.0 data switch with OVP
- Adjustable line drop compensation
- Accurate 3.55A and 2.85A USB current limit
- Integrated 20mΩ low RDS(ON) USB switch
- +145°C internal load-shedding entry temperature
- EN Shutdown discharge function
- Fault indication for OCP, OVP, and OTP
- Frequency synchronization from 200kHz to 2.2MHz
- Hiccup current limit for both buck and USB
- OVP for USB switch
- ±8kV IEC 61000-4-2 Contact discharge ESD rating for CC1 and CC2 pins
- ±8kV IEC 61000-4-2 Contact discharge ESD rating with external small ESD diodes on DP and DM pins
- ±15kV IEC 61000-4-2 Air discharge ESD rating for DP, DM, CC1, and CC2 pins
- Available in a QFN-22 (4mm x 4mm) package with wettable flanks
- AEC-Q100 Grade 1 available
Applications
- USB Charging Downstream Ports (CDP)
- USB Type-C DFP ports
- USB Hubs
Videos
Typical Application
게시일: 2023-04-11
| 갱신일: 2023-04-26
