Monolithic Power Systems (MPS) MP8020 Power Over Ethernet (PoE) Powered Device

Monolithic Power Systems (MPS) MP8020 Power Over Ethernet Powered Device is an IEEE 802.3af/at/bt compliant, Power over Ethernet (PoE) powered device (PD). The device supports all the functions of IEEE 802.3af/at/bt, including detection, 5-event classification, input current (IIN) control, and an internal 100V hot-swap MOSFET.

The MP8020 provides configurable inrush current limiting during start-up and operation current limiting when the internal MOSFET is fully turned on. The GATE1 driver supports the use of an external low on-resistance (RDS(ON)) MOSFET for high-power design. A high-power good (PG) signal enables the use of a downstream DC/DC converter. The MP8020 also provides automatic maintain power signature functionality under light loads.

An auxiliary power input detector (AUX) and GATE2 driver provide a smooth power switch from the power-sourcing equipment (PSE) to an auxiliary wall adapter with low power loss. The MP8020 also features a built-in detection resistor, thermal protection, and a wide input under-voltage lockout (UVLO) hysteresis. The Monolithic Power Systems (MPS) MP8020 is available in a QFN-18 (3mmx5mm) package.

Features

  • Compliant with 802.3af/at/bt specifications
  • Internal detection resistor
  • Supports up to 71.3W Powered Device (PD) operation
  • Internal hot-swap MOSFET for ≤ 51W design
  • External MOSFET with GATE1 for > 51W design
  • Auxiliary power supply from > 8.8V adapter
  • GATE2 N-Channel MOSFET driver for adapter supply
  • Configurable current limit
  • Automatic maintain power signature
  • PG and allocated power-type indicators
  • 150°C Over-Temperature Protection (OTP)
  • Available in a QFN-18 (3mmx5mm) package

Applications

  • IEEE 802.3 af/at/bt compliant devices
  • Security cameras
  • Video and VoIP phones
  • WLAN access points
  • Internet of Things (IoT) devices
  • Pico base stations

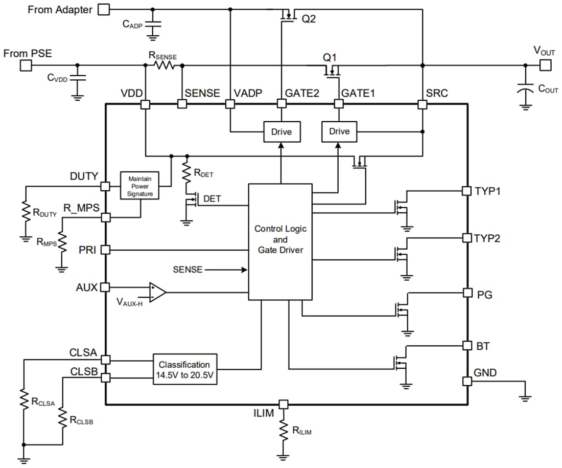
Functional Block Diagram

Block Diagram - Monolithic Power Systems (MPS) MP8020 Power Over Ethernet (PoE) Powered Device
게시일: 2022-11-18 | 갱신일: 2024-10-22