Monolithic Power Systems (MPS) MP1921A Half-Bridge Gate Drivers
Monolithic Power Systems (MPS) MP1921A Half-Bridge Gate Drivers are high-frequency, 100V, half-bridge, N-channel power MOSFET drivers. The MP1921A provides low-side and high-side driver channels that are independently controlled and matched with a time delay of less than 5ns.The under-voltage lockout feature on both high-side and low-side supplies forces outputs low in case of insufficient supply. External component count is reduced by the integrated bootstrap. The MP1921A Half-Bridge Gate Drivers are ideal for DC motor drivers, avionic DC-DC converters, and telecom half-bridge power supply applications.
Features
- Drives N-channel MOSFET half-bridge
- 120V VBST voltage range
- On-chip bootstrap diode
- Typical 16ns propagation delay time
- Less than 5ns gate drive matching
- Drives 1nf load with 12ns/9ns rise/fall times with 12V VDD
- TTL compatible input
- Less than 150µA quiescent current
- UVLO for both high-side and low-side
- Available in SOIC8E, SOIC-8, 3mm x 3mm QFN8, 3mm x 3mm QFN9, and 4mm x 4mm QFN10 packages
Applications
- Telecom half-bridge power supplies
- Avionic DC-DC converters
- Two-switch forward converters
- Active clamp forward converters
- DC motor drivers
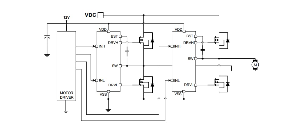
Typical Application
Block Diagram
게시일: 2019-08-14
| 갱신일: 2023-10-27
