Monolithic Power Systems (MPS) MP1907 High Frequency Half-Bridge Gate Drivers
Monolithic Power Systems (MPS) MP1907 High-Frequency Half-Bridge Gate Drivers offer low side and high side driver channels that are independently controlled and matched with less than 5ns in time delay. The 100V, 2.5A Gate Drivers, feature under-voltage lock-out for both high side and low side supplies forcing the outputs low in case of insufficient supply. Both outputs will remain low until a rising edge on either input is detected. Furthermore, the integrated bootstrap diode reduces external component count.Features
- Drives N-channel MOSFET half-bridge
- 100V VBST voltage range
- Input signal overlap protection
- On-chip bootstrap diode
- Typical 20ns propagation delay time
- Less than 5ns gate drive mismatch
- Drive 1nF load with 12ns/9ns rise/fall times with 12V VDD
- TTL compatible input
- Less than 150μA quiescent current
- Less than 5μA shutdown current
- UVLO for both high side and low side
- In 3mm × 3mm QFN10 packages
Applications
- Battery-powered hand tool
- Telecom half-bridge power supplies
- Avionics DC-DC converters
- Active-clamp forward converters
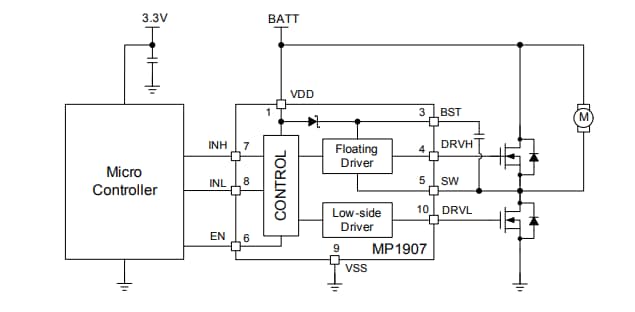
TYPICAL APPLICATION
게시일: 2022-01-19
| 갱신일: 2022-03-11
