Monolithic Power Systems (MPS) EVQ4328-R-00A Evaluation Board
Monolithic Power Systems (MPS) EVQ4328-R-00A Evaluation Board is designed to demonstrate the capabilities of MPQ4328 synchronous step-down switching converters. These voltage regulators operate at a wide 3.3V to 36V input voltage (VIN) range and accommodate a variety of step-down applications in an automotive input environment. The EVQ4328-R-00A is a fully assembled and tested evaluation board.Specifications
- 3.3V to 36V input voltage (VIN) range
- 4A maximum output current (IOUT) when VIN = 3.3V to 36V
- 2.2MHz switching frequency (fSW)
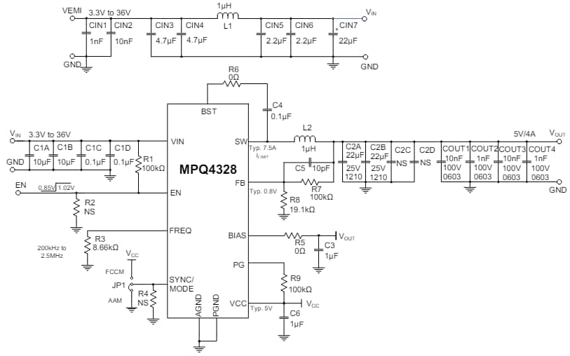
Schematic
게시일: 2024-05-23
| 갱신일: 2024-06-04
