Microchip Technology USB5734 4 포트 SS/HS USB 컨트롤러 스마트 허브
Microchip USB5734 4 포트 SuperSpeed/고속 USB 컨트롤러 스마트 허브는 임베디드 USB 애플리케이션을 위한 저전력, OEM 구성 가능 솔루션을 제공합니다. 광범위한 고급 기능과 USB 3.1 Gen 1 허브 기능 컨트롤러(4개의 다운스트림 포트 포함)를 갖춘 USB5734는 USB 3.1 Gen 1 사양을 완벽하게 준수합니다. 지원되는 모든 다운스트림 포트는 5Gbps SS(SuperSpeed), 480Mbps 고속(HS), 12Mbps FS(전속) 및 1.5Mbps LS(저속) USB 다운스트림 장치를 통해 지원됩니다. 5Gbps SuperSpeed 데이터 전송은 SuperSpeed 허브와 USB 2.0 컨트롤러 간의 병렬 작동을 통해 느린 USB 2.0 트래픽의 영향을 받지 않습니다. 전용 USB 2.0 허브 기능 컨트롤러는 검증된 신뢰성, 상호 운용성 및 장치 호환성을 갖춘 포괄적인 설계 및 환경에서 레거시 USB 속도(HS/FS/LS)를 지원합니다.추가 기능으로는 장치의 통합 배터리 충전기 감지 회로를 들 수 있으며 이 회로는 Apple 장치 대부분을 대상으로 하는 USB-IF 배터리 충전(BC1.2) 감지 방법을 통해 다운스트림 배터리 충전을 지원합니다. 통신기기는 I2C, SPI, GPIO 또는 USB의 UART를 통해 연결되는 주변기기와 원활하게 연동됩니다. 이 장치의 또 다른 고유한 기능으로는 다운스트림 포트를 업스트림 포트로 재구성하는 FlexConnect를 들 수 있으며, 마스터 가능 장치는 이를 통해 허브의 다른 장치를 제어할 수 있습니다. Varisense 기능은 프로그램 가능한 USB 신호 수신기 감도 레벨을 제공하므로 차선의 시스템 환경에서 작동할 수 있습니다. Portswap은 포트별 프로그래밍 기능을 USB 차동 쌍 핀 위치에 추가하여 USB 신호(D+/D-)를 커넥터에 직접 할당할 수 있습니다.
특징
- USB 허브 기능 컨트롤러 IC(USB 3.1 Gen 1/USB 2.0 다운스트림 포트 4개 포함)
- 업/다운스트림 포트(DCP, CDP, SDP)에서 USB-IF 배터리 충전기 버전 1.2 지원
- FlexConnect: 업스트림 포트로 전환할 수 있는 다운스트림 포트로서, 마스터 가능 장치는 이를 통해 허브의 다른 장치를 제어할 수 있음
- USB-I2C/UART/SPI/GPIO 브리지 엔드 포인트 지원
- USB LPM(링크 전력 관리) 지원
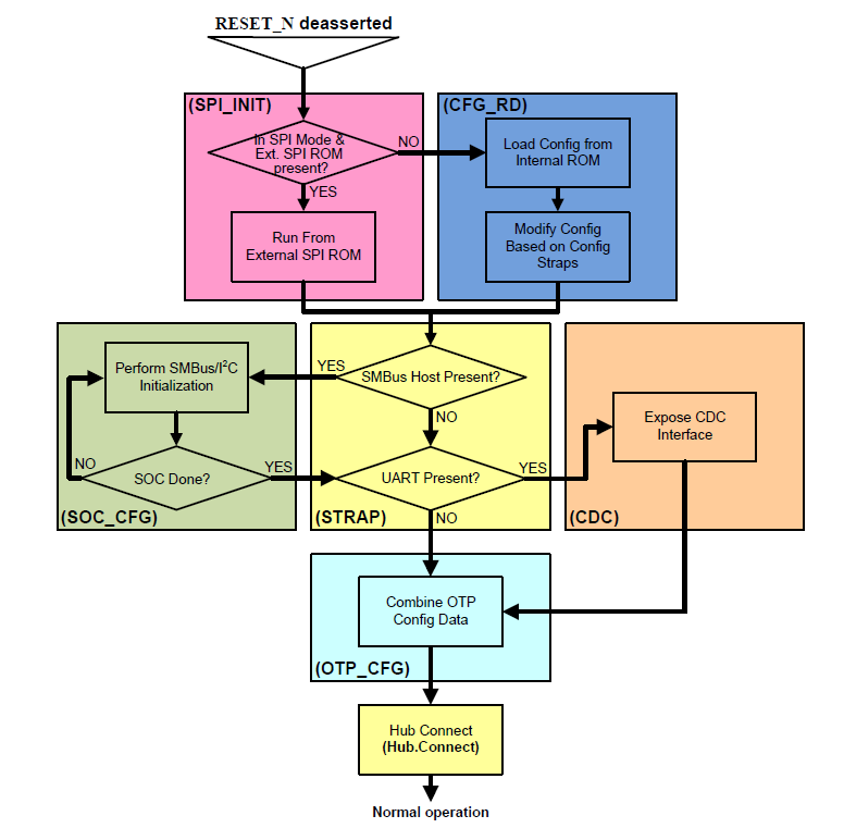
- OTP 또는 SPI ROM을 통해 개선된 OEM 구성 옵션 제공
- 64핀(9 x 9mm) VQFN 무연, RoHS 준수 패키지로 제공
- 상용 및 산업용 등급의 온도 지원
- 구성 스트랩: GPIO를 포함한 시스템 레벨 기능의 사전 정의된 구성
애플리케이션
- 독립형 USB 허브
- 노트북 도킹 장치
- PC 마더보드
- PC 모니터 도킹 장치
- 다기능 USB 3.1 Gen1 주변기기
파라메트릭 차트
내부 블록 선도
허브 플로 차트
비디오
게시일: 2018-05-11
| 갱신일: 2022-10-11
