Microchip Technology PIC16(L)F178 마이크로컨트롤러
Microchip Technology PIC16L(F)178 MCU(마이크로컨트롤러)는 32MHz 클록 입력 및 125ns 명령 사이클을 제공하는 8비트 고급 아날로그 플래시 MCU입니다. 이 MCU는 직접, 간접 및 상대 주소 지정 모드에서 작동하며 2개의 전체 16비트 FSR(파일 선택 레지스터)가 있습니다. Microchip Technology의 PIC16(L)F178 MCU는 최대 8KW 플래시 메모리, 256바이트의 데이터 EEPROM 및 최대 1,024바이트의 RAM과 함께 제공됩니다. 이 MCU는 ADC, 8비트 DAC, 4개의 고속 비교기 및 최대 3개의 연산 증폭기를 갖추고 있습니다.특징
- 고성능 RISC CPU:
- 명령은 49개에 불과함
- 작동 속도:
- DC - 32MHz 클록 입력
- DC~125ns 명령 사이클
- 인터럽트 기능(자동 컨텍스트 절감)
- 직접, 간접 및 상대 주소 지정 모드
- 전체 16비트 FSR(파일 선택 레지스터) 2개:
- 프로그램 및 데이터 메모리를 판독 가능한 FSR
- 메모리
- 최대 8KW 플래시 프로그램 메모리:
- 소프트웨어 제어 하에 자체 프로그래밍 가능
- 프로그래밍 가능 코드 보호
- 프로그래밍 가능 코드 보호
- 256바이트의 데이터 EEPROM
- 최대 1024바이트의 RAM
- 최대 8KW 플래시 프로그램 메모리:
- 고성능 PWM 컨트롤러:
- PSMC(프로그래밍 가능 스위치 모드 컨트롤러) 모듈 3개:
- 16비트 주기, 듀티 사이클 및 위상
- 16ns 클록 분해능
- 데드 밴드 제어 장치(8비트 카운터 포함)
- 자동 셧다운 및 재시작
- 리딩 및 하강 에지 블랭킹
- 버스트 모드
- PSMC(프로그래밍 가능 스위치 모드 컨트롤러) 모듈 3개:
- 아날로그 주변 장치:
- ADC(아날로그-디지털 컨버터)
- 완전 차동 12비트 변환기
- 75ksps(최대) 변환 속도
- 단일 종단 채널 11개
- 차동 채널 5개
- 포지티브 및 네거티브 레퍼런스 선택
- 8비트 DAC(디지털-아날로그 컨버터)
- 외부에서 사용 가능한 출력
- 포지티브 및 네거티브 레퍼런스 선택
- 비교기, 연산 증폭기, FVR(고정 전압 기준 장치) 및 ADC에 내부 연결
- 고속 비교기 4개
- 최대 3개의 연산 증폭기
- ADC(아날로그-디지털 컨버터)
- 디지털 주변 장치:
- Timer0
- 8비트 타이머/카운터(8비트 주기 레지스터, 프리스케일러 및 포스트스케일러 포함)
- Timer1 향상:
- 16비트 타이머/카운터(프리스케일러 포함)
- Timer2
- 8비트 타이머/카운터(8비트 주기 레지스터, 프리스케일러 및 포스트스케일러 포함)
- CCP(캡처/비교/PWM) 모듈 2개
- Timer0
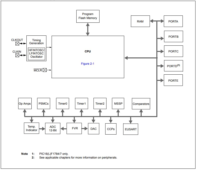
블록 선도
게시일: 2020-12-02
| 갱신일: 2024-08-13
