Microchip Technology MIC3223 고전력 부스트 LED 드라이버
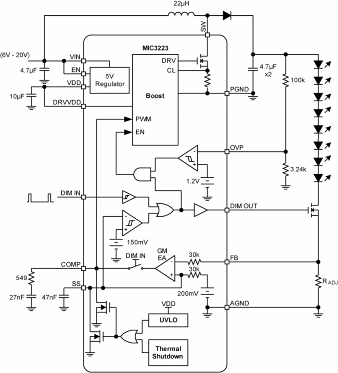
Microchip Technology MIC3223 고전력 부스트 LED 드라이버는 지속적으로 전류를 출력하는 고전력 LED를 구동하도록 설계되었습니다. MIC3223는 전압 범위 4.5~20V에서 작동하므로, 5V 또는 12V 버스로 작동하는 다양한 애플리케이션에 적합합니다. MIC3223는 고정형 내부 1MHz 스위칭 주파수를 구현하여 설치 공간을 줄여서 설계할 수 있습니다. ±5%의 정확성을 제공하는 200mV 피드백 전압 구현을 통해 소비전력도 최소화하였습니다. MIC3223은 PWM 신호를 사용하여 디밍이 가능하며, 저전력 셧다운 상태 활성화용 핀을 갖추고 있는 것이 특징입니다. MIC3223의 피크 전류 모드 제어 아키텍처는 설계하기 쉬운 보상 기능은 물론, 우수한 라인 과도 특성의 장점을 제공합니다.MIC3223 LED 드라이버는 시동 서지 방지를 위한 내장형 소프트 스타트 회로가 특징입니다. MIC3223의 기타 특징적인 보호 기능으로는 OVP(과전압 보호), 과열 시 자동 종료, 스위치 전류 제한, UVLO(부족 전압 로크아웃) 등이 있습니다.
MIC3223는 로우 프로파일의 노출형 패드 16핀 TSSOP 패키지로 제공됩니다.
특징
- 공급 전압: 4.5~20V
- 피드백 전압 200mV(±5%의 정확도)
- 최대 37V의 승압 출력 전압(부스트) 변환
- 1MHz 스위칭 주파수
- 100mΩ/3.5A 내부 전력 FET 스위치
- PWM 신호를 사용한 LED 디밍
- 사용자 설정 가능 LED 전류(외부 레지스터를 통해서)
- 외부 프로그램 가능 소프트 스타트
- 보호 기능은 다음과 같습니다.
- 출력 OVP(과전압 보호)
- UVLO(부족 전압 로크아웃)
- 과열 보호
- 접합 온도 범위: -40~+125°C
- 패키지 유형: TSSOP-16
애플리케이션
- 건축용 조명
- 산업용 조명
- 간판
- 경관 조명
- 언더 캐비닛 조명
- MR(다면 반사판) 전구
블록 선도
일반 애플리케이션 회로
게시일: 2019-03-14
| 갱신일: 2023-05-22
