Microchip Technology MIC24045 I²C 프로그래밍 가능 강압 컨버터
Microchip Technology MIC24045는 4.5V~19V 입력 전압 범위를 갖는 고효율, I²C 프로그래밍 가능, 5A 동기식 강압 컨버터로 제공됩니다. 설계자들은 I²C를 통해 출력 전압, 전환 주파수, 마지닝, 소프트 스타트 경사, 전류 제한 값 및 시동 지연 같은 다양한 매개변수를 프로그래밍할 수 있습니다. MIC24045는 I²C를 통해 상태 정보 및 강력한 진단 기능도 지원합니다. MIC24045의 폭넓은 전환 주파수 조절 범위, 밸리 전류 모드 제어 기법, 고성능 오류 증폭기 및 외부 보정은 고효율 및 소형 솔루션의 양호한 조합 성능을 제공합니다. MIC24045는 -40°C~+125°C 작동 연결 온도 범위를 갖는 열 효율적, 20핀 3mm x 3mm FQFN 패키지에 포함되어 있습니다. MIC24045는 전기통신 및 컴퓨팅 시스템에서 찾을 수 있는 다중 전압 레일 응용 기기 환경에 매우 적합합니다.MIC24045's wide switching frequency adjustment range, valley current-mode control technique, high-performance error amplifier, and external compensation provide a winning combination of high efficiency and small solution size. The MIC24045 is housed in a thermally-efficient, 20-pin 3mm x 3mm FQFN package with an -40°C to +125°C operating junction temperature range. The MIC24045 is ideally suited for multiple-voltage rail application environments found in telecommunication and computing systems.
특징
- 4.5V to 19V Input Voltage Range
- 5A (maximum) Output Current
- I²C Programmable Output Voltage
- 0.64V to 5.25V in 5mV, 10mV, 30mV and 50mV steps
- High Efficiency (>95%)
- I²C Programmability of
- Soft-Start 0.16, 0.38, 0.76 and 1.5V/ms ramp rates
- Switching Frequency 310kHz, 400kHz, 500kHz, 570kHz, 660kHz, 780kHz, 1MHz, 1.2MHz
- Current Limits for 2A, 3A, 4A and 5A loads
- Output Voltage Margining -5%, +5%
- Start-up delays 0ms to 10ms
- ±1% Output Voltage Accuracy Over Temperature (0.64V to 1.95V)
- Supports Safe Start-Up with Pre-Biased Output
- Extensive Diagnostics through I²C Interface
애플리케이션
- Servers, Data Storage, Routers, and Base Stations
- FPGAs, DSP, and Low-Voltage ASIC Power
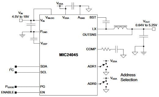
Functional Block Diagram
Typical Application
게시일: 2016-09-15
| 갱신일: 2022-03-11
