Microchip Technology MIC2128에는 외부 SS(소프트 스타트) 핀이 있어 사용자가 출력 소프트 스타트 시간을 조정하여 시동 중에 주 전원에서 돌입 전류를 줄일 수 있습니다. MIC2128에는 컨버터의 출력에서 MIC2128 내부 회로 바이어스 전력 및 게이트 드라이버를 공급하여 시스템 효율을 개선하는 보조 부트스트랩 LDO가 있습니다. 논리 레벨 EN(활성화) 신호를 사용하여 컨트롤러를 활성화 또는 비활성화할 수 있습니다. MIC2128은 사전 바이어스 출력으로 단조롭게 시작할 수 있습니다. MIC2128은 출력이 조절될 때 신호를 보내고 간단한 전원 공급 시퀀싱 목적으로 사용할 수 있는 오픈 드레인 PG(전력 양호) 신호가 특징입니다.
MIC2128은 결함 상태에서 IC를 보호할 수 있는 완벽한 보호 기능 세트를 제공합니다. 여기에는 전력 저하 조건에서 적절한 작동을 보장하는 저전압 차단, "히컵" 모드 단락 보호 및 과열 차단이 포함됩니다. MIC2128은 16핀 3 mmx3 mm VQFN(초박형 쿼드 플랫 무연) 패키지로 제공되며, 작동 온도 범위는 -40 °C~+125 °C입니다.
특징
- Hyper Speed Control® 아키텍처
- 높은 입력 대 출력 전압 변환 비율 성능
- Any Capacitor™ 안정화
- 초고속 부하 과도 응답
- 입력 전압: 4.5~75V
- 조절 가능한 출력 전압: 0.6~30V
- 프로그래밍 가능 스위칭 주파수: 270~800kHz
- 외부 프로그래밍 가능 소프트 스타트
- 입력 및 전력 양호 출력 가능
- 단일 전원 작동을 위한 내장형 5V 레귤레이터
- 보조 부트스트랩 LDO
- 내부 부트스트랩 다이오드
- 프로그래밍 가능 전류 한계 및 "히컵" 모드 단락 회로 보호
- 내부 보상 및 열 차단
- 사전 바이어스 출력으로 안전 시동 지원
- -40 °C~+125 °C 접합 온도 범위
- VQFN-16 패키지
- 3 mmx3 mm 패키지 치수
애플리케이션
- 네트워킹/통신 장비
- 기지국 및 서버
- 배전 시스템
- 산업용 전원 공급 장치
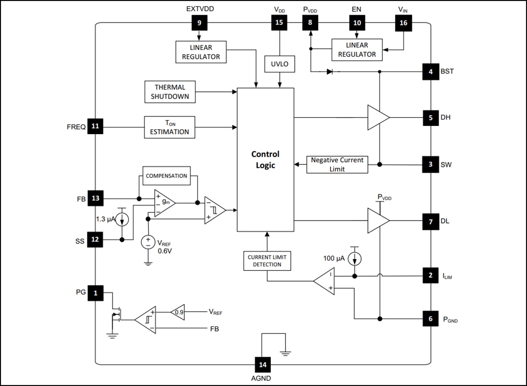
블록 선도
일반 애플리케이션 회로
게시일: 2020-01-24
| 갱신일: 2024-07-09

