Microchip Technology MEC1701 임베디드 컨트롤러
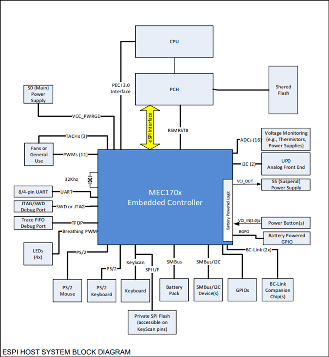
Microchip Technology MEC1701 임베디드 컨트롤러는 노트북 및 산업용 컴퓨팅 플랫폼에 적합한 맞춤형 고급 혼합 신호 I/O 컨트롤러로서, 고도로 구성 가능합니다. MEC1701은 32비트 기능이 있고 코드와 데이터를 위해 긴밀하게 결합된 SRAM 포함 ARM® Cortex®-M4F 마이크로컨트롤러 코어를 내장하고 있습니다. 안전한 부트로더를 사용하여 시스템의 공유 SPI 플래시 장치에서 사용자 지정 펌웨어 이미지를 다운로드하므로, 시스템 설계자가 장치의 동작을 사용자 정의할 수 있습니다.The MEC1701 may be configured to communicate with the system host through one of three host interfaces: Intel Low Pin Count (LPC), eSPI, or I2C. The MEC1701 Controller is designed to operate as either a stand-alone I/O device or as an EC Base Component of a split-architecture Advanced I/O Controller system that uses BC-Link communication protocol to access up to two BC bus companion components. The BC-Link protocol is peer-to-peer providing communication between the MEC1701 Embedded Controller and registers located in a companion device.
The Microchip Technology MEC1701 Embedded Controller is available in WFBGA-144 and WFBFA-169 packages.
특징
- Arm Cortex-M4F processor core
- Complete Arm-standard debug support
- Comprehensive arm-standard trace support
- Up to 480KB of SRAM
- Enhanced Serial Peripheral Interface (eSPI) - Intel eSPI specification compliant
- Supports LPC bus frequencies of 19MHz to 33MHz
- Four EC-based SMBus 2.0 host controllers
- Five independent hardware-driven PS/2 ports
- One quad Serial Peripheral Interface (SPI) controller
- 18 x 8 interrupt capable multiplexed keyboard scan matrix
- Four breathing/blinking LED interfaces
- Multi-purpose AES cryptographic engine; Hardware support for ECB, CTR, CBC, and OFB AES modes
- Cryptographic hash engine; Support for SHA-1, SHA-256, SHA-512
- Public key cryptographic engine: Hardware support for RSA and elliptic curve public key algorithms and RSA keys length of 1024 or 2048 bits
- true random number generator: 1K bit FIFO
- Monotonic counter
- RoHS compliant
사양
- 18x8 keyboard scan matrix
- Customer programmable RAM
- eSPI, LPC, I2C host interfaces
- Crypto engine
- Deep Sleep S5
- 2 fan tachometer inputs
- 48MHz max operating frequency
- 8024 keyboard controller
- 480KB (Code + Data) code storage
- 32KB data RAM
- 148 GPIOs
- WFBGA-144 and WFBGA-1169 package options
- 4 LED
- 8 Analog to Digital Converters (ADC)
- 2 BC link
- 1 AMD SB-TSI
- 5 ACPI interfaces
게시일: 2017-12-27
| 갱신일: 2022-04-04
