Microchip Technology MCP2561 및 MCP2562 고속 CAN 송수신기
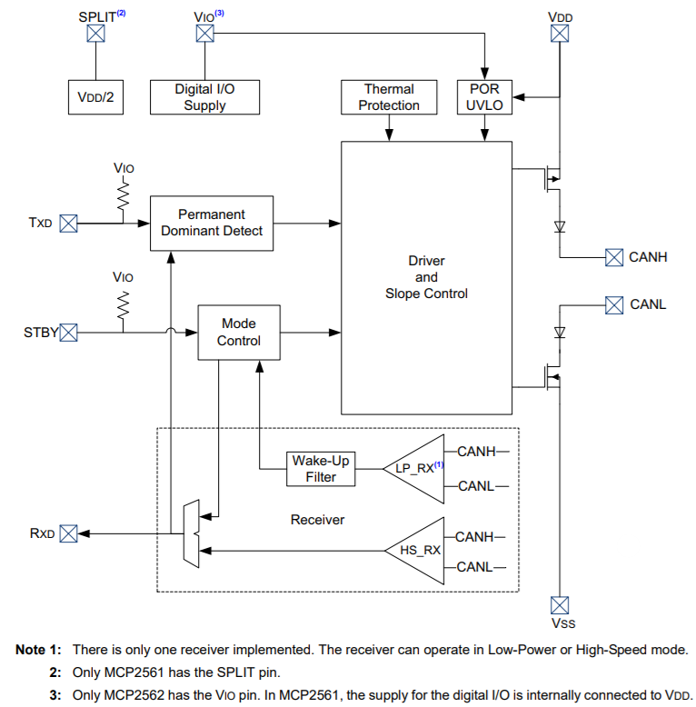
Microchip MCP2561 및 MCP2562 고속 CAN 송수신기는 내결함성을 갖춘 장치로, CAN 프로토콜 컨트롤러와 물리적 2와이어 CAN 버스 간 인터페이스로 기능합니다. 이 장치들은 CAN 프로토콜 컨트롤러에 대해 차동 송수신 기능을 제공하며, ISO-11898-2 및 ISO-11898-5 표준을 모두 준수합니다. MCP2561에서 SPLIT 출력 핀이 바이어스 분할 종단 구조에서 공통모드를 안정화합니다. MCP2562에는 VIO 공급 핀이 있어서 CAN 컨트롤러 및 MCU에 직접 인터페이싱합니다. Microchip MCP2561 및 MCP2562 고속 CAN 송수신기는 CAN FD(유연한 데이터 전송 속도)에 대해 2Mbps, 5Mbps, 8Mbps 등으로 최적화되어 있습니다. 개별 장치들은 고속(1Mb/s), 낮은 대기 전류, 전자기 적합성(EMC) 및 정전기 방전(ESD)에 대한 자동차용 규격에 부합합니다.The Microchip Technology MCP2561 and MCP2562 High-Speed CAN Transceivers are available in compact 8-pin DFN, PDIP, and SOIC packages, ideal for space-constrained applications.
특징
- 최대 8Mb/s 작동 지원
- ISO-11898-5 표준 물리 계층 요구사항 구현
- AEC-Q100 등급 0
- 초저 대기 전류: 5µA(일반)
- VIO 공급 핀이 1.V~5.5V I/O의 마이크로컨트롤러와 CAN 컨트롤러에 직접 인터페이싱(MCP2562)
- SPLIT 출력 핀이 바이어스 분할 종단 구조에서 공통모드를 안정화(MCP2561)
- 장치에 전력이 공급되지 않을 때 CAN 버스 핀 연결 단절
- 접지 오류 감지
- VDD 핀에 대한 파워온 리셋 및 전압 저하 보호
- 단락 상태(양성 또는 음성 배터리 전압)로 인한 피해로부터 회로 보호
- 자동차 환경에서 높은 과도전압으로부터 회로 보호
- 과열 시 자동 종료로 회로 보호
- 12V 및 24V 시스템에 적합
- 차동 버스 실행으로 잡음에 대한 높은 내성
- CANH 및 CANL에 대한 고도의 ESD 보호 성능, 8kV 초과 IEC61000-4-2 충족(MCP2561/2), 최대 ±14kV까지 IEC61000-4-2 충족(MCP2561/2FD)
- PDIP-8L, SOIC-8L 및 3 x 3 DFN-8L 패키지
- 온도 범위:
- 확장 온도 범위: -40~+125°C
- 고온: -40~+150°C
애플리케이션
- Body electronics and lighting
- Automotive infotainment and cluster
- Hybrid, electric, and powertrain systems
- Industrial transportation
블록 선도
게시일: 2015-11-13
| 갱신일: 2022-03-11
