Microchip Technology MCP1826/MCP1826S 저드롭아웃 선형 레귤레이터
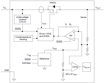
Microchip MCP1826/MCP1826S 저 드롭아웃(LDO) 선형 레귤레이터는 고전류 및 저출력 전압을 제공하는 1,000mA 선형 레귤레이터입니다. MCP1826은 0.8~5.0V의 출력 전압 범위로 고정 또는 조정 가능한 출력 전압 버전으로 제공됩니다. 1,000mA 출력 전류 기능과 저출력 전압 기능이 결합되어 있어 MCP1826은 높은 전류 요구를 갖는 새로운 1.8V 미만의 출력 전압 LDO 애플리케이션에 적합합니다. MCP1826S는 3핀 고정 전압 버전입니다.특징
- 출력 전류 성능: 1,000mA
- 입력 작동 전압 범위: 2.3~6.0V
- 조절 가능 출력 전압 범위: 0.8~5.0V(MCP1826만 해당)
- 표준 고정 출력 전압
- 0.8V, 1.2V, 1.8V, 2.5V, 3.0V, 3.3V, 5.0V
- 요청 시 제공되는 기타 고정 출력 전압 옵션
- 저드롭아웃 전압: 1,000mA에서 250mV(표준)
- 출력 전압 공차: 0.5%(표준)
- 1.0µF 세라믹 출력 커패시터를 사용하여 안정화
- 부하 과도 현상에 대한 빠른 응답
- 낮은 공급 전류: 120μA(표준)
- 낮은 셧다운 공급 전류: 0.1μA(표준) (MCP1826만 해당)
- 전력 양호 출력 시 고정 지연(MCP1826만 해당)
- 단락 회로 전류 제한 및 과열 보호
- 패키지 옵션
- MCP1826 - TO-263-5(DDPAK-5), TO-220-5, SOT-223-5
- MCP1826S - TO-263-3(DDPAK-3), TO-220-3, SOT-223-3
애플리케이션
- 고속 드라이버 칩셋 전원
- 네트워킹 백플레인 카드
- 노트북 컴퓨터
- 네트워크 인터페이스 카드
- 팜탑 컴퓨터
게시일: 2018-09-13
| 갱신일: 2023-11-28
