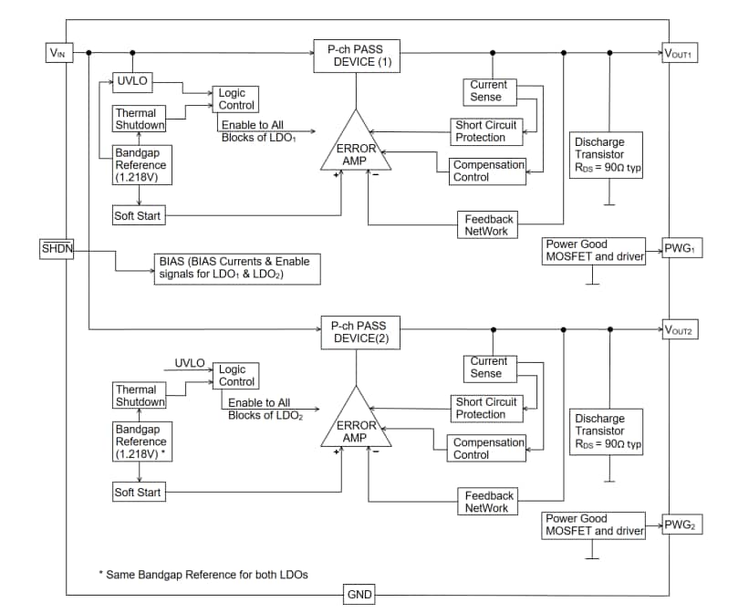
Microchip MCP1722 고전압 LDO는 4µA의 낮은 소비 전류 상태에 부품을 배치하는 출력 및 셧다운 기능(단일 SHDN 핀)을 위한 전력 양호 표시기(2핀, PWG1 및 PWG2)를 포함합니다. 이 LDO는 열 발산을 개선하기 위한 노출된 패드가 있는 2개의 8리드 VDFN 또는 SOIC 패키지로 제공됩니다. MCP1722는 작동 시 과열 차단 보호 및 전류 폴드백 제한 기능으로 완전히 보호됩니다.
특징
- AEC-Q100, 등급 0 인증, PPAP 가능
- 4.5~55V 입력 전압 범위
- UVLO(부족 전압 록아웃) 2.7V(표준)
- 65V 부하 덤프 보호(ISO 7637-2/2004)
- -40~+150°C 확장된 접합 온도 범위
- 표준 출력 조정 전압(VR):
- VOUT1: 10V 또는 12V
- VOUT2: 3.3V 또는 5.0V
- +/-2% 각 LDO 출력에 대한 허용 오차
- 출력 전류 성능(표준):
- VOUT1: 50mA
- VOUT2: 100mA
- 두 LDO 출력을 위한 오픈 드레인 전력 양호 핀
- 50µA 낮은 대기 공급 전류
- 4µA 낮은 셧다운 대기 공급 전류
- 3.3µF 세라믹 출력 커패시터로 안정성
- 단락 전류 폴드백 보호
- 178°C 표준 과열 차단 보호
- 높은 PSRR:
- 100Hz에서 -80dB(표준)
- 다음 패키지로 제공:
- 2.40mm x 1.60mm 노출 패드가 있는 VDFN 8리드 3mm x 3mm 본체
- 2.2mm x 3.0mm 노출 패드가 있는 SOIC 8리드 3.90mm 본체
애플리케이션
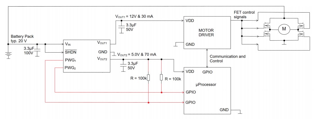
- 배터리 전원 공급식 공구
- 휴대용 진공 장치
- PWM 컨트롤러용 시동 바이어스
일반 애플리케이션
패키지 유형
블록 선도
게시일: 2021-09-13
| 갱신일: 2023-03-02

