Microchip Technology MCP16331 비동기식 강압 레귤레이터
Microchip Technology MCP16331 비동기식 강압 레귤레이터는 고집적, 고효율 강압 DC/DC 컨버터입니다. 이 레귤레이터는 하이 사이드 스위치, 고정 주파수 피크 전류 모드 제어, 내부 보정, 피크 전류 제한 및 과열 보호 기능을 갖추고 있습니다. MCP16331 레귤레이터의 높은 스위칭 주파수는 외부 필터링 구성 요소의 크기를 줄이고 작은 크기의 솔루션을 제공합니다. 이 레귤레이터는 500mA 연속 전류를 공급하고 2~24V 범위의 출력 전압을 조정합니다. MCP16331 레귤레이터는 50V 입력 전압 소스에서 작동하는 6핀 SOT-23 또는 8핀 2 x 3 TDFN 패키지로 제공됩니다. 일반적으로 STB(셋톱박스), DSL 케이블 모뎀, AC/DC 어댑터, 전력계, 분산 전원장치, 의료 및 건강 관리에 사용됩니다.특징
- 조절 가능한 출력 전압
- 낮은 장치 셧다운 전류
- 피크 전류 모드 제어
- 내부 보정
- 세라믹 커패시터를 사용하여 안정화
- 내부 소프트 스타트
- EN의 내부 풀업
- 사이클 바이 사이클 피크 전류 제한
- 부족 전압 록아웃(UVLO)
- 과열 보호
사양
- 효율: 최대 96%
- 입력 전압 범위: 4.4~50V
- 출력 전압 범위: 2~24V
- 출력 전압 정확도: 2%
- 600mΩ N채널 벅 스위치 집적
- 모든 입력 전압 범위에서 출력 전류: 500mA
- 고정 주파수: 500kHz
- 6리드 SOT-23 또는 8리드 2 x 3 TDFN 패키지
애플리케이션
- PIC® MCU/dsPIC® DSC 마이크로컨트롤러 바이어스 전원
- 48V, 24V 및 12V 산업용 입력 DC/DC 변환
- 셋톱박스
- 디지털 가입자 회선(DSL) 케이블 모뎀
- 자동차
- AC/DC 어댑터
- SLA(밀폐형 납산) 배터리 구동 장치
- AC/DC 디지털 제어 전력 공급
- 전력계
- 소비가전
- 의료 및 헬스 케어
- 분산형 전원장치
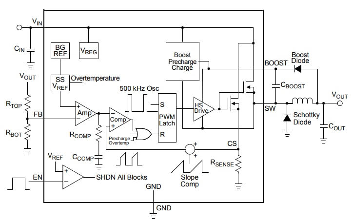
MCP16331 레귤레이터 블록 선도
MCP16331 레귤레이터 애플리케이션 회로도
게시일: 2019-01-22
| 갱신일: 2026-04-10
