Microchip MAQ5300 자동차용 CMOS 레귤레이터는 초저드롭아웃 전압, 초저출력 잡음을 제공하며 2.3V ~ 5.5V 입력 범위에서 작동하면서 최대 300mA를 제공할 수 있습니다. 추가적인 특징으로는 2%의 초기 정확도, 낮은 접지 전류(일반적으로 총 85pA), 열 셧다운 및 전류 제한 보호 기능을 들 수 있습니다. MAQ5300 조정기는 제로 오프 모드 전류 상태 옵션이 있으며, 비활성화 시 전류를 소비하지 않습니다.
MAQ5300 자동차용 CMOS 조정기는 -40~+125°C의 접합 온도 범위에서 작동하고 고정 출력 전압으로 사용 가능하며 무연(RoHS 규격 준수) 6핀 2mm x 2mm DFN 패키지로 제공됩니다.
특징
- 2mm x 2mm 소형 DFN 패키지
- 300mA에서 100mV 저드롭아웃 전압
- 120pVw3 출력 잡음
- 2.3~5.5V 입력 전압 범위
- 300mA 보장 출력 전류
- 세라믹 출력 커패시터를 사용하여 안정화
- 총 85pA 낮은 대기 전류
- 30ps 턴-온 시간
- 높은 출력 정확성
- ±2% (초기 정확도)
- ±3% (온도)
- 과열 차단 및 전류 제한 보호
애플리케이션
- CMOS 이미지 센서
- 백업 카메라 모듈
- GPS 수신기
- 인포테인먼트
일반 애플리케이션
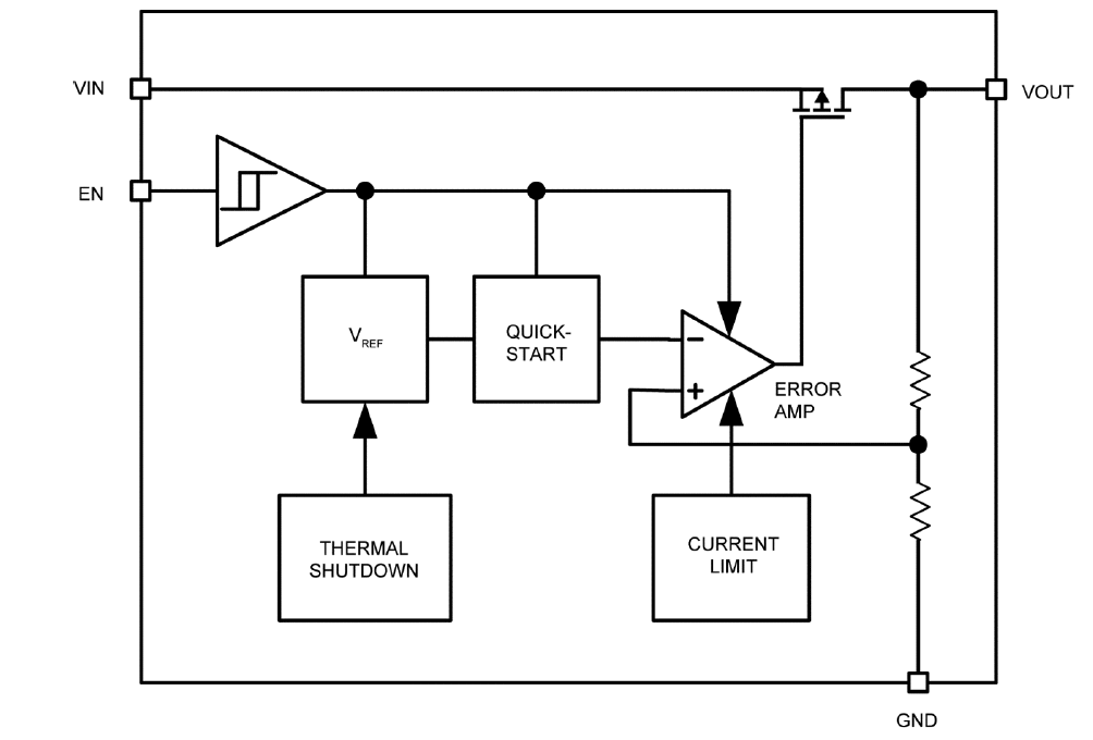
블록 선도
게시일: 2020-11-13
| 갱신일: 2024-08-08

