EMC18xx 온도 센서는 저항 오류 보상(REC), 베타 교정(BJT/트랜지스터 모델이 필요한 CPU 다이오드 지원) 및 온도 변화율 측정 기능을 갖추고 있습니다. 최대 5개의 온도 채널 모니터링과 함께, EMC18xx는 이들 기능을 조합하여 복잡한 환경 모니터링 애플리케이션을 위한 강력한 솔루션을 제공합니다.
특징
- 선점 경고 제한을 포함하여 온도 변화율 계산 측정
- 최대 4개의 외부 온도 모니터:
- 8-리드 장치: 최대 정확도 ±1°C(TA: -20~+105°C, TD: -40~+125°C)
- 최대 정확도 ±1.5°C(TA: -40~+125°C, TD: -40~+125°C)
- 10-리드 장치: 최대 정확도 ±1°C(TA: -20~+125°C, TD: -40~+125°C)
- 최대 정확도 ±1.5°C(TA: -40~+125°C, TD: -40~+125°C)
- 내부 온도 센서:
- 최대 정확도: ±1°C, -40~+125°C
- 내부 온도 센서:
- 최대 정확도: ±1°C, -40~+125°C
- 8-리드 장치: 최대 정확도 ±1°C(TA: -20~+105°C, TD: -40~+125°C)
- 온도 센서 분해능(내부/외부): 0.125°C
- 저항기 프로그래밍 가능 시스템 셧다운 온도
- 구성 가능한 경고 핀
- 작동 전압: 1.62~3.6V
- 온도 범위: -40~+125°C
- 기타 특징
- Auto-beta 보상
- 구성 가능한 이상 계수
- 최고 인기 다이오드 비교
- 저항 오차 교정
- 8리드 2x2mm WDFN 및 10리드 2.5x2.0mm VDFN 패키지로 제공
애플리케이션
- 온도에 민감한 보관 환경
- 산업용
- 낮은 시스템 전압용 IoT
- 휴대용 전자기기
- 휴대용 게임
- 컴퓨팅
- 식품 저장
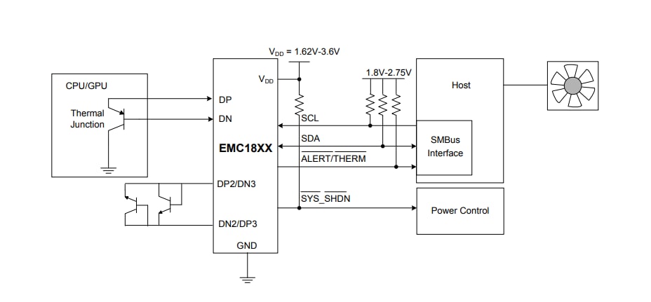
시스템 다이어그램
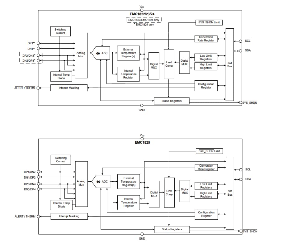
블록 선도
게시일: 2019-08-13
| 갱신일: 2023-06-05

