Microchip Technology CEC1712 암호화 임베디드 컨트롤러
Microchip Technology CEC1712 암호화 임베디드 컨트롤러는 강력한 암호화 지원으로 설계된 저전력 통합 임베디드 컨트롤러입니다. CEC1712는 고도로 구성 가능한, 혼합 신호, 고급 I/O 컨트롤러 아키텍처가 특징이며 최적의 코드 실행 및 데이터 액세스를 위해 긴밀하게 결합된 메모리와 함께 32비트 ARM® CortexM4 프로세서 코어를 포함하고 있습니다. CEC1712 설계 장치에는 전원 켜기/부팅 시퀀스를 저장하는데 사용하는 내부 ROM이 내장되어 있으며 실행 시간 동안 API를 사용할 수 있습니다.특징
- 안전한 부팅을 통해 하드웨어를 기반으로 하는 신뢰의 근거 제공
- 연결된 애플리케이션용으로 사용하기 쉽고 완벽한 인증 및 암호화 기능
- 강력한 하드웨어 암호화 기능 세트
- 4K 비트 사용자 프로그래밍 가능 OTP
- AES128, AES192, AES256
- SHA-1, SHA-256, SHA-512
- RSA-1024에서 RSA-4096까지
- ECDSA, EC-KCDSA, Ed25519
- 순수 난수 생성기
- 모노토닉 카운터
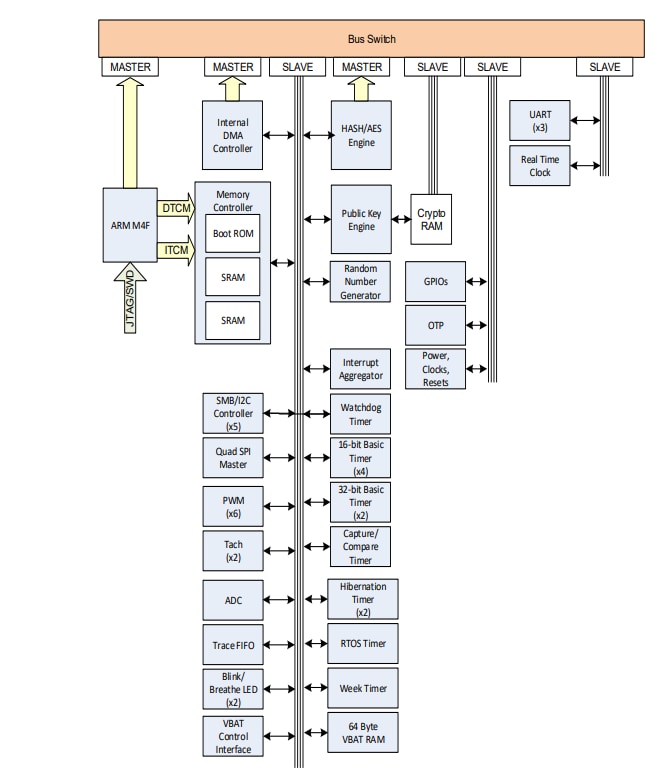
블록 선도
게시일: 2021-02-12
| 갱신일: 2025-03-25
