Atmel / Microchip ATmega128RFR2 무선 모듈
Microchip Technology ATmega128RFR2 무선 모듈은 고급 RISC 아키텍처를 기반으로 한 저전력 CMOS 8비트 마이크로컨트롤러와 2.4GHz ISM(산업용, 과학용, 의료용) 라디오 대역을 위한 데이터 송수신기를 결합한 제품입니다. ATmega128RFR2는 MHz당 1MIPS에 근접한 처리 용량으로 소비전력 대비 최적의 처리 속도를 제공합니다. 이 통합형 라디오 송수신기는 250kb/s부터 최대 2Mb/s의 높은 데이터 속도, 프레임 처리, 탁월한 수신기 감도, 높은 전송 출력 전력을 제공함으로써 매우 견고한 무선 통신을 제공합니다.ATmega128RFR2 무선 모듈의 AVR 코어는 풍부한 명령 세트와 32개의 작업용 범용 레지스터를 결합한 제품입니다. 32개의 작업용 범용 레지스터는 모두 ALU(산술 논리 장치)에 직접 연결됩니다. 하나의 클럭 주기로 실행되는 단일 명령으로 두 개의 독립적인 레지스터에 액세스할 수 있습니다. 이러한 결과로 이 아키텍처는 더욱 코드 효율적이며, 종래의 CISC 마이크로컨트롤러보다 최대 10배 빠른 처리 용량을 달성할 수 있습니다. 이 시스템은 내부 전압 조정, 고급 전력 관리 기능을 포함하고 있습니다. 누설 전류가 작기로 유명하며 이 덕분에 배터리 구동 시간이 늘어납니다.
이 라디오 송수신기는 최소한의 외부 구성 부품만을 사용한 완전하게 통합된 ZigBee 솔루션입니다. 탁월한 RF 성능과 저렴한 비용, 작은 크기 및 낮은 소비전력을 결합한 것이 특징입니다. 이 무선 송수신기는 크리스털 안정식 분수형 N 합성기, 송신기 및 수신기, 확산 및 비확산 기능을 갖춘 완전한 DSSS(직접 시퀀스 확산 스펙트럼)를 포함하고 있습니다. 이 ATmega128RFR2는 IEEE802.15.4-2011/2006/2003 및 ZigBee 표준과 완전히 호환됩니다.
ATmega128RFR2의 특징으로는 쓰기 동시 읽기 가능 128KB ISP(In-System Programmable) 플래시, 4KB EEPROM, 16KB SRAM을 들 수 있습니다. 온 칩 ISP 플래시는 프로그램 메모리를 종래의 비휘발성 메모리 프로그래머나 AVR 코어에서 실행되는 온 칩 부트 프로그램 상에서 SPI 직렬 인터페이스를 통해 시스템 내에서 재프로그램이 가능하도록 해줍니다.
ATmega128RFR2 무선 모듈은 64패드 QFN(Quad Flat No-Lead) RoHS 준수 패키지로 제공됩니다.
특징
- 고성능, 저전력 AVR 8비트 마이크로컨트롤러
- 고급 RISC 아키텍처
- 135개의 강력한 명령어
- 32x8개의 작업용 범용 레지스터/온 칩 2주기 배수기
- 16MHz 및 1.8V에서 최대 16MIPS 처리 속도
- 하드웨어 보조 다중 PAN 주소 필터링에 의한 네트워크 지원
- 고급 하드웨어 보조 소비전력 감소 기능
- 비휘발성 프로그램 및 데이터 메모리
- 128KB 시스템 내 자체 프로그램 가능 플래시
- 4KB EEPROM
- 16KB 내부 SRAM
- JTAG(IEEE 표준 1149.1 준수) 인터페이스
- JTAG 표준에 따른 경계 스캔 기능
- 광범위한 온 칩 디버그 지원
- JTAG 인터페이스를 통한 플래시, EEPROM, 퓨즈 및 잠금 비트의 프로그래밍
- 주변 장치 특징
- 다중 타이머/카운터 및 PWM 채널
- 실시간 카운터(별도의 발진기 포함)
- 10비트, 330ks/s A/D 컨버터, 아날로그 비교기; 온 칩 온도 센서
- 마스터/슬레이브 SPI 직렬 인터페이스
- 2개의 프로그램 가능 직렬 USART
- 바이트 지향 2와이어 직렬 인터페이스
- 고급 인터럽트 처리 및 절전 모드
- 워치독 타이머(별도의 온 칩 발진기 포함)
- 파워 온 리셋 및 저전류 브라운 아웃 검출기
- 완전 통합형 저전력 2.4GHz ISM 대역용 송수신기
- TX 스펙트럼 측 로브 억제에 의한 고출력 증폭기
- 데이터 전송 속도 지원: 250kb/s, 500kb/s, 1Mb/s, 2Mb/s
- -100dBm RX 감도; TX 출력 최대 3.5dBm
- 하드웨어 보조 MAC(자동 어크놀리지, 자동 재시도)
- 32비트 IEEE 802.15. 4 심볼 카운터
- SFD 감지, 스프레딩; 디스프레딩; 프레이밍; CRC-16 계산
- 안테나 다이버시티 및 TX/RX 제어
- TX/RX 128바이트 프레임 버퍼
- 위상 측정 지원
- PLL 합성기(2.4GHz ISM 대역용 5MHz 및 500 kHz 채널 스페이싱)
- 하드웨어 보안(AES, 트루 난수 생성기)
- 통합형 크리스털 발진기(32.768kHz 및 16MHz, 외부 크리스털 필요)
- 38개의 프로그램 가능 I/O 라인
- 매우 낮은 AVR 및 RX/TX 소비전력(1.8~3.6V): 10.1mA/18.6mA
- CPU 액티브 모드(16MHz): 4.1mA
- 2.4GHz 송수신기: RX_ON 6.0mA/TX 14.5mA(최대 TX 출력)
- 딥슬립 모드: 25°C에서 700nA 미만
- 속도 등급: 최대 1.8~3.6V 범위에서 16MHz(통합형 전압 레귤레이터)
- 패키지
- 64패드 QFN(RoHS/풀 그린)
- 온도 범위: -40~125°C 산업용
애플리케이션
- ZigBee/IEEE 802.15.4-2011/2006/2003 – 완전 및 절충 기능 장치
- 마이크로컨트롤러 탑재 범용 2.4GHz ISM 대역 송수신기
- RF4CE, SP100, WirelessHART™, ISM 애플리케이션, IPv6/6LoWPAN
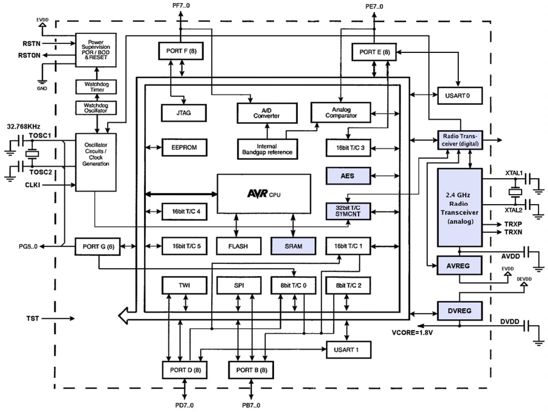
블록 선도
핀 할당
