MEAN WELL DRDN-20/40 및 ERDN-20/40 시리즈 중복 모듈
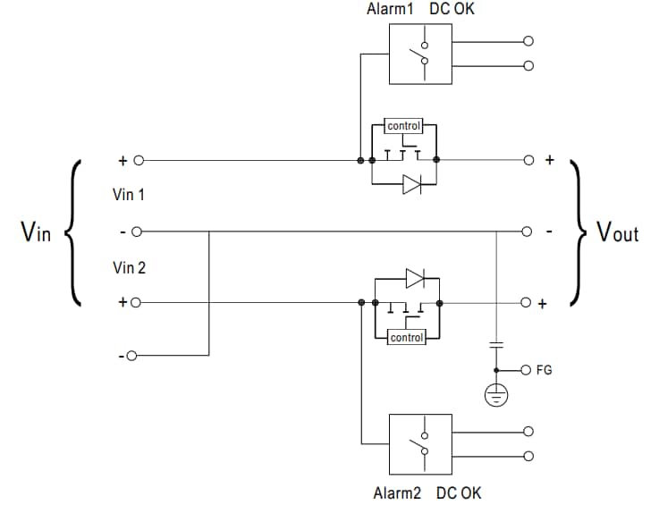
MEAN WELL DRDN-20/40 및 ERDN-20/40 시리즈 중복 모듈은 전체 시스템 작동 안정성을 향상시키기 위해 백업 전원 공급 장치와 함께 사용됩니다. 이 모듈은 선택을 위한 5V(ERDN20 전용) / 12V/24V/48V 입력 전압, N+1 및 1+1 중복 시스템 지원, 내장된 2개의 레일 DC 입력 접점 및 단일 출력을 특징으로 합니다. DRDN-20/40 및 ERDN-20/40 모듈은 MOSFET 기술을 채택하여 열 손실과 입력 및 출력 전압 간의 전압 차이를 줄입니다. 이 모듈은 -40~80°C의 매우 넓은 온도 범위에서 작동합니다. DRDN-20/40 및 ERDN-20/40 모듈은 반도체 공정 장비, 산업 제어, 공장 자동화 및 전기 기계 장비에 적합합니다.특징
- 1+1 및 N+1 중복 시스템 지원
- 2채널 입력 및 1 출력
- 5V/12V/24V/48V 시스템의 중복 작동에 적합
- 자유 대기 대류를 통한 냉각
- 매우 넓은 작동 온도: -40~+80°C
- 내장 2채널 DC OK 신호 및 경보 릴레이 접점
애플리케이션
- 산업 제어 시스템
- 반도체 제조 설비
- 공장 자동화
- 전기-기계 장치
블록 선도
View Results ( 13 ) Page
| 부품 번호 | 데이터시트 | 입력 전압 | 출력 전류-채널 1 | 장착 스타일 | 길이 | 너비 | 높이 | 시리즈 |
|---|---|---|---|---|---|---|---|---|
| DRDN40-12 | ![]() |
9 V to 14 V | 40 A | DIN Rail Mount | 100 mm (3.937 in) | 55 mm (2.165 in) | 125 mm (4.921 in) | DRDN40 |
| DRDN20-12 | ![]() |
9 V to 14 V | 20 A | DIN Rail Mount | 102 mm (4.016 in) | 32 mm (1.26 in) | 125 mm (4.921 in) | DRDN20 |
| DRDN20-48 | ![]() |
36 V to 60 V | 20 A | DIN Rail Mount | 102 mm (4.016 in) | 32 mm (1.26 in) | 125 mm (4.921 in) | DRDN20 |
| DRDN40-48 | ![]() |
36 V to 60 V | 40 A | DIN Rail Mount | 100 mm (3.937 in) | 55 mm (2.165 in) | 125 mm (4.921 in) | DRDN40 |
| ERDN20-24 | ![]() |
24 VDC | 20 A | Chassis Mount | 99 mm | 82 mm | 36 mm | ERDN20 |
| ERDN20-48 | ![]() |
48 VDC | 20 A | Chassis Mount | 99 mm | 82 mm | 36 mm | ERDN20 |
| ERDN40-24 | ![]() |
24 VDC | 40 A | Chassis Mount | 97 mm | 97 mm | 36 mm | ERDN40 |
| ERDN40-48 | ![]() |
48 VDC | 40 A | Chassis Mount | 97 mm | 97 mm | 36 mm | ERDN40 |
| DRDN20-24 | ![]() |
19 V to 29 V | 20 A | DIN Rail Mount | 102 mm (4.016 in) | 32 mm (1.26 in) | 125 mm (4.921 in) | DRDN20 |
| DRDN40-24 | ![]() |
19 V to 29 V | 40 A | DIN Rail Mount | 100 mm (3.937 in) | 55 mm (2.165 in) | 125 mm (4.921 in) | DRDN40 |
게시일: 2019-10-31
| 갱신일: 2023-09-08

