M5Stack RF433T/R Modules
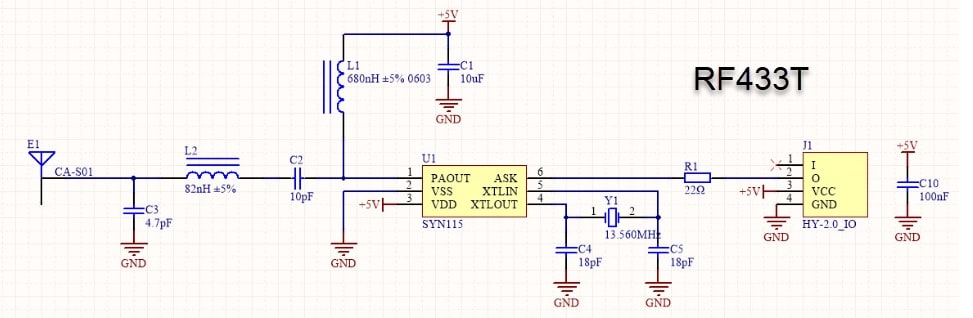
M5Stack RF433T/R Modules are Radio Frequency (RF) transmitters and wireless receivers with a working frequency of 433.92MHz. The RF433T transmitter uses the SYN115 radio frequency transmitter IC and offers a stable signal transmission distance of up to 10m. The RF433R receiver uses the SYN531R radio frequency receiver and offers a stable receiving signal distance of up to 10m. These modules feature a built-in PCB antenna and exquisite and compact housing design. Typical applications include building automation, security alarm, home and industrial automation, remote control, wireless data transmission, and other system fields.Features
- 433.92MHz working frequency
- PCB antenna
- 10m stable communication distance
- 48mm x 24mm x 8mm product dimensions
- RF433T transmitter:
- 10kbps (ASK modulation) data transmission rate
- 10dBm output power
- SYN115 transmitter IC
- 12mA working current
- RF433R receiver:
- -109dBm high sensitivity and 1Kbps receiving rate (ASK modulation)
- Excellent selectivity and noise suppression
- SYN531R receiver IC
- 8mA working current
Applications
- Building automation
- Security alarm
- Home and industrial automation
- Remote control
- Wireless data transmission and other system fields
게시일: 2021-08-10
| 갱신일: 2022-03-11
