Infineon Technologies PSOC™ 62 성능 라인 마이크로컨트롤러
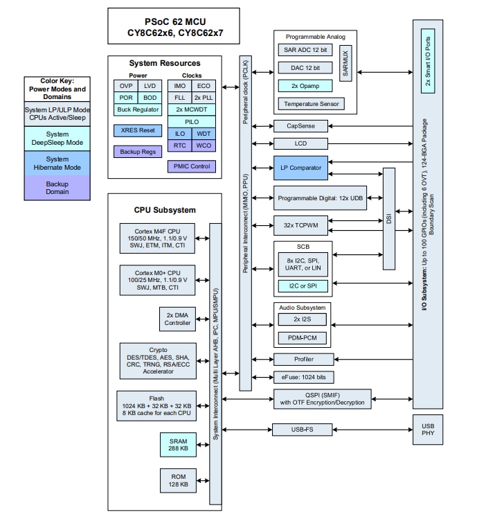
Infineon Technologies PSOC™ 62 성능 라인 마이크로컨트롤러는 초저전력 40nm 플랫폼을 기반으로 하며 Arm® Cortex®-M4와 Arm Cortex-M0+ CPU를 결합하고 있습니다. 이 장치에는 저전력 플래시 기술, 프로그래밍 가능 디지털 및 아날로그 리소스, 터치 및 근접 애플리케이션을 위한 동급 최고의 CAPSENSE™ 기술이 포함됩니다. Infineon PSOC 62 MCU는 하드웨어 암호화 가속기, 메모리 및 주변기기 보호 장치와 함께 플랫폼 아키텍처에 내장된 보안 기능을 제공합니다. PSOC 62는 웨어러블, 스마트 홈, 산업용 IoT, 휴대용 의료 기기 등과 같은 사물 인터넷 애플리케이션용으로 설계되었습니다. PSOC 62 성능 라인은 BGA, WLCSP, QFN, TQFP를 포함한 다양한 패키지로 제공되며 최대 2MB의 플래시, 1MB의 온칩 SRAM 및 최대 104개의 GPIO를 지원합니다.특징
- ARM Cortex-M4 및 ARM Cortex-M0 + CPU
- 저전력 플래시 기술
- 프로그래밍 가능 디지털 및 아날로그 리소스
- CAPSENSE 기술
애플리케이션
- 터치
- 근접
- IoT
- 웨어러블 장치
- 스마트 홈
- 산업용 IoT
- 휴대용 의료 기기
아키텍처 블록 선도
게시일: 2023-03-13
| 갱신일: 2026-03-25
