Infineon Technologies 2ED210x 저전류 650V 하프 브리지 게이트 드라이버
Infineon 2ED210x 저전류 650V 하프 브리지 게이트 드라이버는 통합된 부트스트랩 다이오드를 제공하며 DSO-8 또는 DSO-14 패키지로 제공됩니다. 2ED210x 저전류 0.7A 드라이버는 SOI(silicon-on-insulator) 기술을 기반으로 합니다. SOI 기술은 독특하고 측정 가능하며 동급 최고의 장점을 제공하는 고전압 레벨 시프팅 기술입니다. 여기에는 네거티브 과도 전압 스파이크를 방지하기 위해 통합 BSD(부트스트랩 다이오드) 및 업계 최고 수준의 견고성이 포함됩니다. 이 기술은 또한 레벨 전환 전력 손실을 낮추어 장치 전환 전력 손실을 최소화할 수 있습니다. 고급 프로세스를 통해 기술이 강화된 모놀리식 고전압 및 저전압 회로를 구축할 수 있습니다.특징
- 작동 전압(VS 노드): 최대 +650V
- 네거티브 VS 과도 내성: 100V
- 초고속, 저저항 부트스트랩 다이오드 통합, BOM 비용 절감
- 부트스트랩 작동을 위해 설계된 플로팅 채널
- 공급 전압: 25V(최대)
- 두 채널 모두에 대해 독립적인 UVLO(부족전압 로크아웃)
- 전파 지연: 200ns
- HIN, LIN 로직 입력
- VS 핀에서 최대 –11V의 로직 연산 가능
- 네거티브 전압 허용 오차: –5V의 입력
- 플로팅 채널은 하이 측 구성에서 N채널 MOSFET, SiC MOSFET 또는 IGBT를 구동하는 데 사용할 수 있음
애플리케이션
- 모터 제어 및 드라이브
- LEV(경전기 차량)
- 멀티콥터 및 드론
- SMPS(스위치 모드 전원 공급 장치)
- UPS(무정전 전원 공급 장치)
- 전동 공구
- 서비스 로봇
- 가전 제품
- LED 조명
- EV 충전
- 배터리 배열
비디오
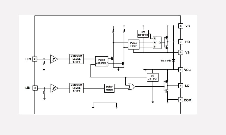
블록 선도
일반 애플리케이션
추가 자료
- SOI(silicon-on-insulator) 기술을 기반으로 한 Infineon의 고전압 게이트 드라이버 IC(HVIC)의 장점
- 모놀리식 고전압 게이트 드라이버 사용
- HEXFET 전력 MOSFET의 게이트 구동 특성 및 요구 사항
- 드라이버 IC용 EiceDRIVER™ 외부 부스터 애플리케이션 노트
- HV 플로팅 MOS-게이트 드라이버 IC
- IGBT 특성
- 제어 IC 구동 전력단에서 과도 전류 관리
- 열 계수를 사용하여 접합 온도에 대한 정보를 얻는 EiceDRIVER™ IC
- 게이트 충전을 사용하여 전력 MOSFET 및 IGBT를 위한 게이트 구동 회로 설계
- 표준 제어 IC를 사용하여 MOSFET 및 IGBT에 대한 네거티브 게이트 바이어스 생성
게시일: 2019-12-03
| 갱신일: 2024-02-12
