Diodes Incorporated AP7368 LDO(저드롭아웃) 레귤레이터
Diodes Incorporated AP7368 LDO(저드롭아웃) 레귤레이터는 높은 출력 전압 정확도, 낮은 RDS(on), 높은 PSRR, 낮은 출력 잡음 및 낮은 대기 전류를 제공하도록 설계되었습니다. 이 레귤레이터는 500mA/1A 출력 전류가 특징이며 CMOS 프로세스를 기반으로 제작됩니다. AP7368 레귤레이터에는 기준 전압, 오차 증폭기, 전류 제한 회로가 포함되어 있으며 입력을 개별적으로 켜고 끌 수 있습니다. 고정 출력 전압 버전은 통합 저항 네트워크와 함께 제공될 수 있습니다. 낮은 소비전력과 라인 및 부하 과도 응답을 제공하는 AP7368 LDO 레귤레이터는 저전력 휴대용 통신 장비에 적합합니다. 스마트폰, 카메라, 태블릿, 휴대용 미디어 플레이어, RF 공급 장치, 무선 어댑터 및 무선 통신에 사용됩니다.특징
- 1.7~5.5V의 낮은 VIN 및 넓은 VIN 범위
- 500mA/1A(LCON에 의해 설정) 출력 전류
- ±1% VOUT 정확도
- 80dB 리플 거부(1kHz)
- 16µVrms 낮은 출력 잡음(10Hz~100kHz)
- 110µA 낮은 대기 전류
- 9~4.3V 고정 VOUT
- -40~85°C 작동 온도 범위
- 300mA(LCON="L") 돌입 전류 제한
- 60mA(LCON="L") 폴드백 단락 보호
- 무연 및 RoHS 규격 준수
- 무할로겐 및 무안티몬 - "친환경" 장치
- AEC-Q100/101/200 인증
- X1-DFN1612-8(타입 B) 패키지로 제공
애플리케이션
- 스마트폰
- 태블릿
- RF 공급 장치
- 카메라
- 휴대용 비디오
- 휴대용 미디어 플레이어
- 무선 어댑터
- 무선 통신
일반 애플리케이션 회로
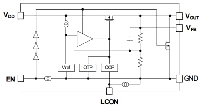
블록 선도
게시일: 2022-02-04
| 갱신일: 2022-03-11
