Diodes Incorporated AP6450xQ 스위칭 전압 조정기
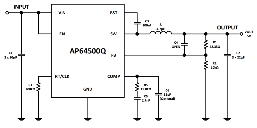
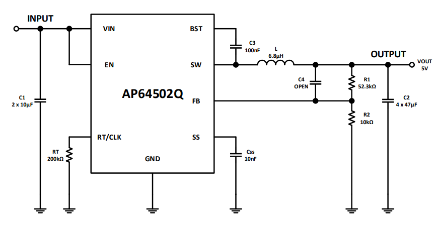
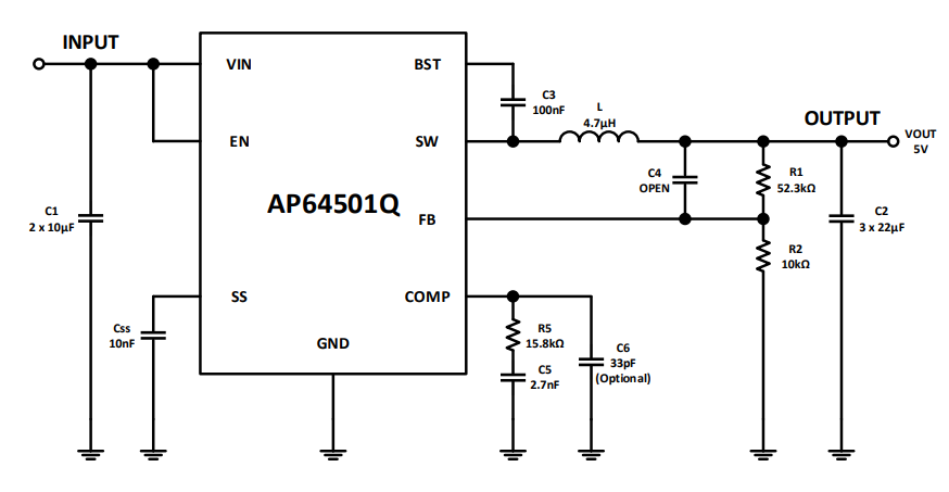
Diodes Incorporated AP6450xQ 스위칭 전압 조정기는 AEC-Q100 등급 1 인증을 받은 40V, 5A 및 고효율 동기식 DC-DC 벅 변환기입니다. 이 조정기는 45mΩ 하이 측 전력 MOSFET 및 20mΩ 로우 측 전력 MOSFET와 완전히 통합되어 고효율 강압 DC-DC 변환 기능을 제공합니다. 이 AP6450xQ 조정기는 100%에 가까운 듀티 사이클로 LDO 모드에서 작동할 수 있는 특수 게이트 드라이브/부트스트랩 설계가 특징입니다. 이 조정기는 PFM(펄스 주파수 변조)을 입력하고 부하 전류가 제로에 근접할 때 효율을 자동으로 향상시킵니다. AP6450xQ 조정기는 피크 전류 모드 제어 기능을 채택하고 있으므로 외부 구성 요소 수를 최소화하여 쉽게 사용할 수 있습니다.AP64500Q 및 AP64502Q 조정기의 프로그래밍 가능 스위칭 주파수는 최대 2.2MHz이며 이 조정기는 외부 클록과 동기화할 수 있습니다. AP64501Q는 공칭 스위칭 주파수가 570kHz입니다.AP64501Q 및 AP64502Q 조정기에는 돌입 전류를 줄여주는 프로그래밍 가능 소프트 스타트 기능이 있는 반면, AP64500Q 및 AP64501Q는 루프 응답을 최적화하기 위한 외부 보상 기능이 있습니다. 이 스위칭 조정기는 ±6%의 스위칭 주파수 지터를 제공하는 FSS(Frequency Spread Spectrum)이 특징입니다. 이 변환기는 방출된 에너지가 상당한 시간 동안 한 주파수에서 체류하도록 허용하지 않음으로써 EMI를 줄입니다. 이 AP6450xQ 스위칭 전압 조정기는 SO-8EP 패키지로 제공됩니다. AP6450xQ 조정기는 전력 시스템, 인포테인먼트, 계기판, 텔레매틱스 및 조명 제어와 같은 자동차 장치에 사용하기에 이상적입니다.
특징
- 다음 결과를 제공하는 것으로 AEC-Q100 인증 받음:
- 장치 온도 등급 1: -40~125°C TA 범위
- 장치 HBM ESD 분류 레벨 H2
- 장치 CDM ESD 분류 레벨 C5
- 3.8~40V 입력 전압 범위
- 5A 연속 출력 전류
- 0.8V±1% 기준 전압
- 25µA의 낮은 대기 전류(PFM)
- AP64501Q:
- 570kHz 스위칭 주파수
- AP64500Q 및 AP64502Q:
- 100kHz~2.2MHz 스위칭 주파수
- 5mA의 경부하에서 최대 85% 효율
- 최고의 EMI 감소를 위한 고유한 게이트 드라이버 설계
- EMI 감소를 위한 FSS
- LDO(저드롭아웃) 모드
- UVLO를 조정하기 위한 정밀도 활성화 임계값
- 보호 회로:
- UVLO(부족 전압 록아웃)
- OVP(출력 과전압 보호)
- 사이클 바이 사이클 피크 전류 제한
- 과열 차단
- 완전 무연 및 RoHS 규격 완전 준수
- 무할로겐 및 무안티몬
애플리케이션
- 자동차:
- 전원 시스템
- 인포테인먼트
- 계기판
- 텔레매틱스
- 조명 제어
- 첨단 운전 보조 시스템
추가 자료
게시일: 2021-02-18
| 갱신일: 2022-03-11
