Diodes Inc AP22652FDZ-EVM 평가 모듈에는 장치 작동에 필요한 모든 수동 구성 요소가 포함되어 있습니다. 입력 핀은 외부 전원에 연결되어야 하며 출력은 부하 장치에 연결되어야 합니다.
특징
- 최대 부하 전류: 2.1A
- 정확하게 조절 가능한 전류 한계, 125mA-2665mA
- 정확하게 조절 가능한 ±7% 전류 한계, 1.735A(RLIM = 15kΩ)
- 과전류 중 정전류(AP22652, AP22653)
- 빠른 단락 반응 시간: 5μs(일반)
- 셧다운 중 역전류 차단 및 인에이블 중 역전류 제한
- 3.0V~5.5V 작동 범위
- 내장형 소프트 스타트(0.5ms 일반 상승 시간)
- 과전류, 출력 과전압 및 과열 보호
- 블랭킹 시간이 있는 결함 보고(FAULT)
- 2kV HBM, 500V CDM ESD 보호
- 액티브 로우(AP22652) 또는 액티브 하이(AP22653) 인에이블
- 주변 온도 범위: -40~+85°C
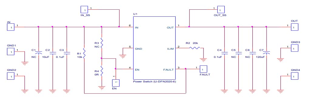
계통도
개요
게시일: 2020-07-08
| 갱신일: 2024-08-06

