Diodes Incorporated AP22908 슬루율 제어식 로드 스위치
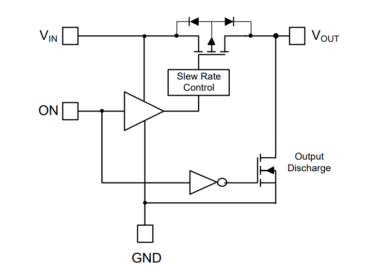
Diodes Incorporated AP22908 슬루율 제어식 부하 스위치는 하이 사이드 부하 스위칭 애플리케이션용으로 설계된 단일 P-채널 MOSFET 전원 스위치입니다. MOSFET은 3.6V에서 일반적으로 28mΩ의 낮은 RDS(ON) 를 가집니다. 이를 통해 낮은 순방향 전압 강하로 부하 전류 처리 용량을 높일 수 있습니다. 이 장치의 턴온 슬루율은 돌입 전류를 피하기 위해 내부적으로 제어됩니다. AP22908은 1.08V~3.6V 범위에서 작동하도록 설계되었습니다. 1.2V, 1.8V, 2.5V, 3.3V 및 3.6V 시스템에 이상적입니다. 표준 대기 공급 전류는 0.05µA입니다.특징
- 1.08 V ~ 3.6 V의 넓은 입력 전압 범위
- 낮은 온 상태 저항
- 69mΩ(일반), 1.2V에서
- 41mΩ(일반), 1.8V에서
- 33mΩ(일반), 2.5V에서
- 28mΩ(일반), 3.6V에서
- 최대 1.5A의 높은 DC 성능
- 출력 방전 저항으로 빠른 방전
- 초저 전류: 0.05µA
- 액티브 하이 제어 핀, ON의 최소 0.9V VIH
- ESD 보호
- 2kV HDM(인체 모형)
- 1 kV 대전 장치 모델
- 패키지
- X1-WLB0909-4(후면 라미네이트 포함)
- 0.87mm x 0.87mm, 0.5mm 볼 피치
- 표준 그린 SOT26
- 무연 마감 및 RoHS 준수
- 무할로겐 및 무안티몬 "친환경" 장치
애플리케이션
- 휴대 기기 및 스마트폰
- 휴대용 미디어 장치
- 웨어러블 장치
- 고급 노트북, UMPC 및 MID
- 휴대용 의료 기기
- GPS 및 내비게이션 장비
- 휴대용 계측기
블록 선도
게시일: 2020-06-16
| 갱신일: 2024-08-02
