Broadcom ASSR-601J 1 Form A 솔리드 스테이트 계전기
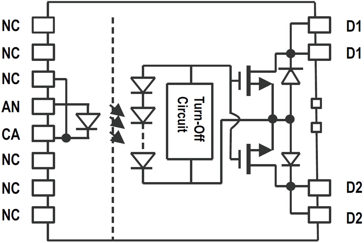
Broadcom ASSR-601J 1 Form A 솔리드 스테이트 계전기는 고전압 산업용 애플리케이션을 위해 설계된 고전압 솔리드 스테이트 계전기입니다. ASSR-601J은 고전압 출력 감지기 회로에 광학적으로 결합된 AlGaAs LED(적외선 발광 다이오드) 입력단으로 구성되어 있습니다. 이 감지기는 2개의 개별 고전압 MOSFET을 켜거나 끄기 위한 고속 광전지 다이오드 어레이 및 드라이버 회로로 구성되어 있습니다. 이 계전기는 입력 LED를 통해 10mA의 최소 입력 전류가 제공될 때 켜집니다(접점 폐쇄). 이 계전기는 0.4V 이하의 입력 전압이 제공되 때 꺼집니다(접점 개방).ASSR-601J는 1 Form A 전자 기계 계전기(EMR)와 동일하며 16핀 SOIC 패키지로 제공됩니다. 이 솔리드 스테이트 계전기는 강화된 절연 및 신뢰성을 제공하여 자동차 및 고온 산업 애플리케이션에 중요한 안전 신호 절연 기능을 제공합니다.
특징
- 콤팩트한 솔리드 스테이트 양방향 신호 스위치
- 작동 온도 범위
- TA = –40~+110°C(ASSR-601J)
- TA = –40~+105°C(ASSR-601JV)
- TA = –40~+125°C(ASSR-601JT)
- 항복 전압, VOFF: IDSS = 250μA에서 1,500V
- 애벌랜치 등급 MOSFET
- 출력 누설 전류
- IOFF: 10nA(VDS = 1,000V에서) (ASSR-601J)
- IOFF: 1μA 미만(VDS = 1,000V에서) (ASSR-601JV)
- IOFF: 5μA 미만(VDS = 1,000V에서) (ASSR-601JV)
- 온 저항(RON) = 250Ω 미만(IO = 50mA에서)
- 턴 온 시간(TON): 4ms 미만
- 턴 오프 시간(TOFF): 0.5ms 미만
- 패키지: 300mil SO-16
- 연면 거리 및 간극(입력-출력): 8mm 이상
- 연면 거리(MOSFET의 드레인 핀 사이): 5mm 이상
- 안전 및 규제 승인
- IEC/EN/DIN EN 60747-5-5
- 최대 작동 절연 전압: 1,414VPEAK
- UL1577에 따라 1분 동안 5,000VRMS
- CSA 구성 요소 수락
애플리케이션
- 배터리/모터/태양광 패널 절연 저항 측정/누출 감지
- 배터리 감지용 BMS 플라잉 커패시터 토폴로지
- 전자기계식 계전기 교체
- 돌입 전류 제한기 보호
- 솔리드 스테이트 계전기
추가 자료
기능 선도
게시일: 2018-10-03
| 갱신일: 2022-07-26
