Broadcom AFBR-57B4APZC LC 듀플렉스 SFP 송수신기
시스템 설계자는 Broadcom AFBR-57B4APZC LC Duplex SFP 송수신기를 사용하여(62.5µM/125µM) 다중 모드 광섬유로 2 km을 통해 DC~50MBaud 데이터 전송을 구현할 수 있습니다. AFBR-57B4APZC LC 듀플렉스 SFP 송수신기는 LC 이중 커넥터를 지원합니다. Broadcom AFBR-57B4APZC 송수신기는 SFF-8472 MSA에 정의된 2-wire 직렬 인터페이스를 사용하여 모듈 온도, 송신기 공급 전압 및 수신기 평균 입력 전력에 대한 실시간 정보를 제공합니다. 이 송수신기는 컨포멀 코팅 덕분에 혹독한 환경에서 견고성이 향상되었습니다.AFBR-57B4APZC 송신기는 드라이버 IC가 통합된 850 nm 클래스 1 레이저 호환 VCSEL로 구성됩니다. AFBR-57B4APZC 수신기는 EMI에 대한 탁월한 내성과 빠른 과도 dV/dt 제거 기능을 제공하는 완전 통합 형 단일 칩 솔루션을 사용합니다. 이 송수신기 패키지는 LC 듀플렉스 커넥터 옵션과 SFP(Small Form Pluggable) MSA와 호환됩니다. SFP 패키지는 핫 플러그 가능 기능을 제공하므로 호스트가 온라인이고 작동 중일 때도 모듈을 설치할 수 있습니다. 이 송수신기는 최적의 성능을 위해 3.3VDC 전원 공급 장치가 필요합니다.
특징
- DC~50MBaud의 데이터 전송 속도 지원
- 단일 3.3V 전력 공급
- ISO 9001 인증 시설에서 제조
- 850 nm VCSEL 송신기
- 62.5µm/125µm 다중 모드 섬유를 사용하여 최대 2km의 링크 거리 달성
- 낮은 전류 및 낮은 전력 손실
- 핫 플러그 가능 SFP 커넥터
- SFP MSA 사양과 호환
- 2,000 m 최대 거리
- 데이터 전송 속도: 50MBd
- SFP 폼 팩터
- Class 1 FDA IEC60825-1 레이저 안전 규격 준수
- -40 °C ~ +85 °C 작동 온도 범위
- 탁월한 EMI 및 EMC 동작
- LVTTL 입력 로직 송신기가 있는 통합 850nm VCSEL 및 드라이버 IC
- 통합 PIN 다이오드 및 디지털 IC(LVTTL 출력 로직 수신기 포함)
- IEC 60068-2-11 및 GR-63-CORE에 따라 테스트된 혹독한 환경
- 무연 및 RoHS 규격 준수
애플리케이션
- 변전소 자동화
- HVDC
- 다중 모드 섬유를 통한 산업 네트워킹
기능 선도
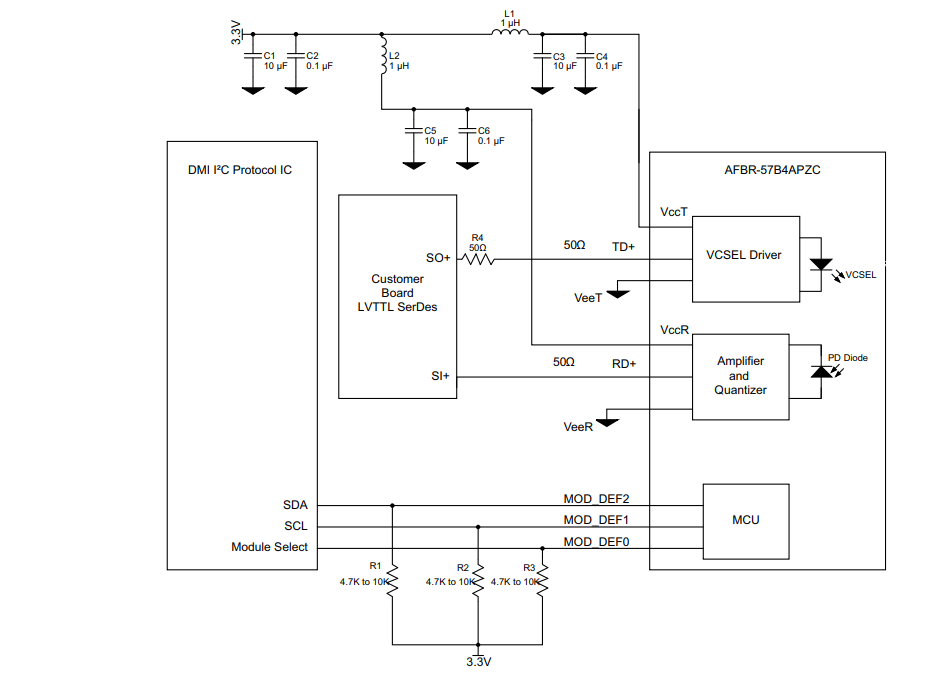
권장 애플리케이션 회로
기계적 치수
추가 리소스
게시일: 2020-10-23
| 갱신일: 2024-03-26
