Analog Devices / Maxim Integrated BLDC/PMSM 모터용 TMC6100 전력 드라이버

Analog Devices Inc. BLDC/PMSM 모터용 TMC6100 전력 드라이버는 6개의 외부 MOSFET을 구현하여 와트에서 킬로와트 범위의 모터를 제어합니다. 소프트웨어 제어 드라이브의 강도는 시스템 내 EME 최적화를 가능하게 합니다.

ADI TMC6100 전원 드라이버는 견고하고 신뢰할 수 있는 설계를 가능하게 하는 진단용 SPI 인터페이스로 단락 감지 및 과열 임계값과 같은 프로그래밍 가능 안전 기능을 제공합니다. TMC6100은 완전 보호 및 진단 기능을 갖춘 견고
한 드라이브를 구축하기 위해 최소한의 외부 구성 요소를 필요로 합니다.

특징

  • 최대100A 코일 전류의 3상 모터 (외부 MOSFET)
  • 8 ~ 60V DC 전압 범위
  • 0.5A/1A/1.5A 프로그래밍 가능 게이트 드라이브
  • SPI 인터페이스를 통한 완전 보호 및 진단
  • 1Ω (LS) /1.3Ω (HS) 안전 보류 저항이 있는 게이트 오프 드라이브
  • SPI 및 독립형 작동
  • 100% 듀티 사이클 작동을 위한 충전 펌프
  • 단일 라인 제어를 위한 선택적 BBM(break-before-make) 로직
  • 프로그래밍 가능 단락 및 과부하 전류 임계값 및 재시도
  • 3라인 또는 6라인 드라이브가 있는 프로그래밍 가능 제어 인터페이스
  • 완전 보호 및 진단
  • 컴팩트한 크기의 7mm x 7mm QFN 패키지
  • 고전압에서 안전한 작동을 위한 이중 핀 거리

애플리케이션

  • PMSM FOC 드라이브 및 BLDC 모터
  • 산업용 드라이브
  • 공장 자동화
  • 실험실 자동화
  • 로봇 공학
  • CNC 기계
  • 직물 기계
  • 펌프
  • 감시 카메라
  • 홈 자동화
  • 프린터

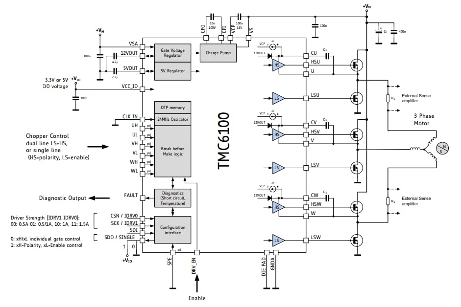
블록 선도

블록 선도 - Analog Devices / Maxim Integrated BLDC/PMSM 모터용 TMC6100 전력 드라이버

독립형 애플리케이션

Analog Devices / Maxim Integrated BLDC/PMSM 모터용 TMC6100 전력 드라이버

비디오

게시일: 2021-03-26 | 갱신일: 2026-02-03